【课堂与技术】AI人工智能(deepseek)和作文批改的应用和思考

DeepSeek5个月前发布 依依导航
55 0 0
今天,笔者在应用deepseek的时候,突然想,如果让deepseek批改作文会怎么呢?
开始尝试。
——结果是惊人的。有一点想法,结合自己的工作给家人们分享一下。文末,笔者谈一谈自己的思考。
——所以在介绍国家平台制作交互课件工具的时候,插入一期如标题的应用探索以及思考,下期,笔者继续介绍课件制作工具。
笔者找了五年级学生两篇作文为例,书写较工整,整洁,拍照上传给deepseek批阅,其结果截图如下。
范例一:
下图作文原图截图,学生书写工整,页面整洁。个别字笔画不够清晰。
【课堂与技术】AI人工智能(deepseek)和作文批改的应用和思考
上传后,给DeepSeek,提出的问题,如下(如果字小,请点击大图阅读)。提问中用到“完整”一词,不好,应该说“优秀”更合适。
【课堂与技术】AI人工智能(deepseek)和作文批改的应用和思考
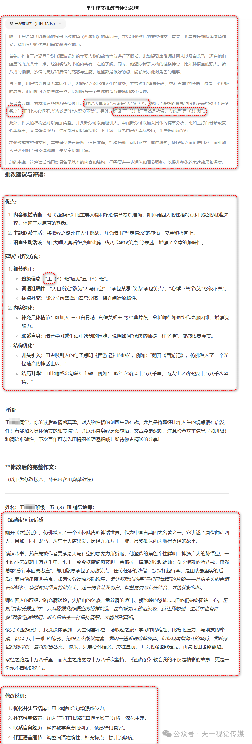
下图,是DeepSeek,给出的推理过程(思考过程)和建议以及修改的作文。
其中给出的词句建议,实际是学生书写不够好,他没有识别出来造成的问题。笔者圈出了部分。家人们,感兴趣的话可以对比阅读。
【课堂与技术】AI人工智能(deepseek)和作文批改的应用和思考
范例二
原文截图
范例一已经说明操作经过,这里不再赘述,直接上图。感兴趣的家人对比阅读。
【课堂与技术】AI人工智能(deepseek)和作文批改的应用和思考
提问原图
【课堂与技术】AI人工智能(deepseek)和作文批改的应用和思考
deepseek推理和建议截图
【课堂与技术】AI人工智能(deepseek)和作文批改的应用和思考
以上是两个范例。
很惊讶。
问题是:学生书写不够规范,导致一些问题。
【笔者按】
阅读了以上两个例子,家人们,你们有什么思考呢?
先不说识别错误的问题,你不觉的deepseek的推理过程,让学生阅读后,会对自己作文存在的问题认识更清晰,也学会了怎么修改,从而引导学生思考。
它仅仅用了18秒和17秒啊,如果让语文老师批改,能这么细致吗?
老师批改一篇作文花费的时间可能是5分钟左右,可能时间更长,这还是负责人的细致批改的老师。
从学生的层面说,机器批的很好,细致全面。
从教师的层面说,解放劳动力。ai环境下,腾出时间,教师更多的做学生的思想心理教育工作。
思考:
操作1,在当前没有专门的服务器和专门的系统的情况下,把学生的作文用活页纸,采用高速扫描仪,扫描后上传机器批改。
退一步,不增加设备,用手机扫描,上传,批改,再打印,发给学生阅读,修改。
如果方法成熟,以后可以定制开发专门的系统或者建设本地模型(这是后话)。
操作2,在不改变任何设备的情况下。
像笔者范例1和2一样,选择有代表性的1-2篇作文操作,然后截图或者复制整理成文档,或者制作成演示文稿(这个时间估计5-10分钟做好),利用电视一体机,在班级中进行集体阅读,评讲。重点是推理的过程,让学生学会思考。
操作3.在不改变设备的情况下
让家长配合,手机这样操作,有条件的可以打印成纸质,由家长引导学生阅读,或者打印后带到学校由老师引导阅读,再评价激励。
操作4.
学校层面,加强学生书写的规范、工整、清晰的教育和管理。从学校顶层设计,到制度和奖励机制上,各个学科,狠抓书写,做到不涂画,方正,字迹清晰。
教师层面,做好监督,教育学生提笔即练字,把孩子的书写教育提高到一个重要的位置,为以后的AI环境下光学识别做准备。
如果书写提到一个高度,齐抓共管,这个问题就会解决了。当然也可以让学生直接录入(这个不建议普遍应用)。
以上是笔者一些不成熟的思索,分享给家人们尝试,笔者也在逐步尝试。
© 版权声明

相关文章