这几天马伯庸亲王的小说《长安的荔枝》同名的电视剧上映啦~我看了几集,雷佳音演的挺好的,他很适合演这种憋屈的小人物。我是马伯庸的书迷,很喜欢他的小说,每本都追。最近正在看新书《桃花源没事儿》,马伯庸真是把打工人的那种牛马精神拿捏得十分准确到位。今天带大家来用AI制作《长安的荔枝》里“李善德”的形象,让他总结一下这本小说里的金句。李善德是在长安城皇宫里打工的牛马,他被同僚忽悠,接受了一个看似不可能完全的任务,可能脑袋不保。他看起来圆滑,却很坚定、执着、聪明和重情意。他就像我身边的同事一样,中年大叔,不修边幅,大大咧咧,典型的打工人。他在这次运送新鲜荔枝的过程中,对人生有了更多的感悟。我们让他告诉大家这些感悟对年轻人,职场人有很大的启发。在某音上,这类感悟类视频非常火。
1. 生成“李善德”人物形象提示词、金句(此步是用于口播的素材)。工具:#kimi
方式2. 生成“李善德”
动作视频(后期添加口播稿)
。工具:#豆包
https://www.kimi.com/
(2)点击“新建会话”,勾选“长思考”,输入指令:
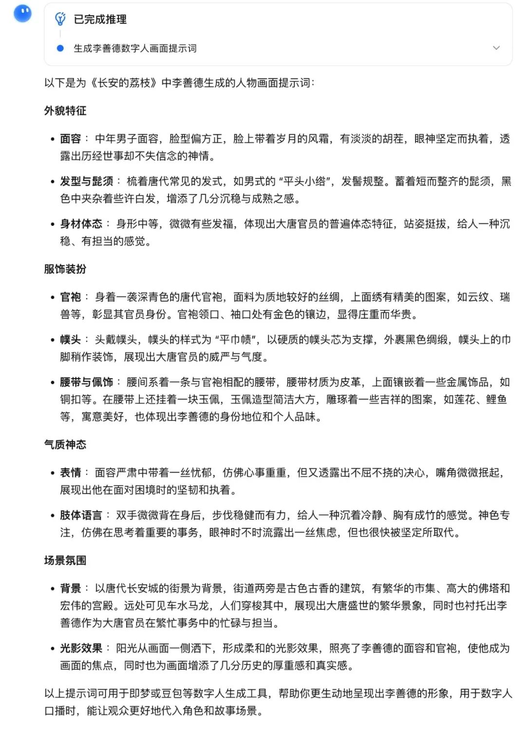
请根据马伯庸的《长安的荔枝》这本小说中主人公“李善德”的形象和特征,生成人物画面提示词,我要用即梦或豆包生成人物形象,用于数字人口播
(3)得到人物提示词结果,看起来很符合书中“李善德”的形象
(4)生成书中的金句,继续在指令框输入指令:
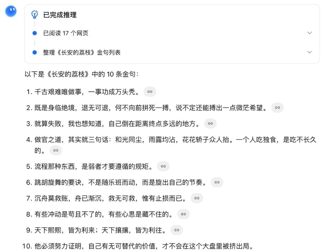
帮我列出《长安的荔枝》中的10条金句
(5)得到金句结果(如果你想多生成一些金句,可以让AI生成20条,我们就以10条为例)

(1)打开即梦(即梦最近有更新,图片生成增加了很多有意思的功能,这个我们之后再说)
https://jimeng.jianying.com/ai-tool/home
(2)输入指令:此处将第一步(3)生成的结果,人物形象提示词全部复制至指令框
(3)得到结果,如果不满意则继续让它生成
(4)选择一张形象照,点击放大,点击“去画布进行编辑”(这样是为了得到一张没有logo的图片)
(5)点击“导出”,选择png格式,点击“下载”(这样是为了得到一张没有logo的图片)
(1)回到即梦首页,下拉选择“数字人”,上传角色图片
(3)弹窗内输入金句(金句来自于第一步第(5)得到的结果),选择一个中年‘儒邪大叔’的声音。点击“确认”,返回生成框,点击“提交”
我们根据以上方式,生成所有金句的数字口播人视频(即梦会根据说话字数长短扣不同的积分)
方式2. 生成“李善德”动作视频(后期添加口播稿)。工具:#豆包
(1)打开豆包,点击“新对话”,在右侧指令框下方点击“视频生成”
(2)点击“上传图片”,将角色形象图片上传,输入如下指令,点击提交
https://www.doubao.com/chat/create-image
(2)点击左侧“图像生成超能创意1.0”
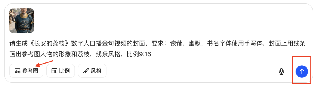
(3)输入指令:
请生成《长安的荔枝》数字人口播金句视频的封面,要求:诙谐、幽默,书名字体使用手写体,封面上用线条画出参考图人物的形象和荔枝,线条风格,比例9:16
(1)打开剪映,素材点击“导入”,将我们生成的数字人口播视频或是豆包动作视频导入至素材库,并拖至轨道(我们以豆包生成的动作视频为例,来生成口播视频)
(2)因为口播内容比较多,那我们5秒的视频可能就不够,所以我们把同一段视频复制粘贴多几个(可能中间不够丝滑,没关系,我们先掌握方式,你自己可以慢慢调整)
(3)添加口播稿,点击“文本”选择“添加口播稿”,在弹窗内输入文字。点击“配音”,选择声音,点击“添加至轨道”
(4)我们配置背景音乐,点击“音频”选择一首纯音乐,拖至轨道。因为我们要突出李善德说话的声音,所以把背景音乐音量调小点(调成如图负值)
(5)添加封面,点击“封面”选择本地,将第三步生成的封面上传,点击“去编辑”
(8)导出完成后,会提示是否要发布至抖音,如果需要,请点击“发布”,如果不需要,可以点击“关闭”
好啦,你也动手试试吧。如果有问题,请关注我给我留言。
新的工具能帮我们提高效率,关键在于我们要掌握使用它的技能。
请关注,点个“分享”或“在看”呗。作为一名产品人,我会在这里分享很多有趣的文字和普通人玩转AI的AI实战,手把手教你玩转AI,无需代码小白也可直接动手。