昨天我们一起制作了最近火爆异常的儿童古诗词视频的制作方式之一:数字人方式十分钟,AI助你生成爆火古诗词视频的玩法之一(手把手教你玩转AI)今天我们继续来说第二种方式:诗词场景MV式的古诗词视频。
https://www.doubao.com/chat/
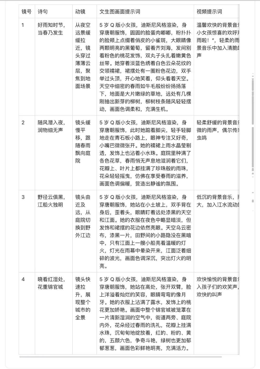
(2)点击“新对话”,勾选“深度思考(自动)”,输入指令:我是儿童古诗词自媒体博主,主要用AI制作儿童古诗词视频。请你根据杜甫的诗《春夜喜雨》帮我生成视频分镜脚本,包括动镜、文生图画面提示词、视频提示词,每一句诗对应一个画面,画面要适应0-6岁儿童,画面要有美感和意境,背景请根据这首诗的意境场景进行描述。要求:每个提示词开始必须有固定的描述:”5岁Q版小女孩,迪斯尼风格渲染,身穿唐朝服饰。请详情描述女孩的外貌、服饰、表情、行为等。(白色字的诗词名称,你也可以根据你想要的诗词进行修改)

(3)得到视频脚本结果

2. 生成诗词画面及视频
(1)打开即梦
https://jimeng.jianying.com/ai-tool/home
(2)选择“图片生成”,依次将第1步生成的画面提示词复制至描述区。比例“9:16”,点击“小星星”提交

(3)得到结果

(4)选择一张图片,点击放大,进入编辑区,点击“去画布进行编辑”

(5)点击“导出”,选择png格式,点击“下载”,我们就能得到一张没有水印的图片

(6)接下来我们生成后面的三幅画面,这里要注意,我们要把生成的第一张图片上传作为参考图,以保存人物形象统一,继续在页面提示词区域,输入第二张画面的提示词(提示词参见第1步生成的表格中第二张画面提示词),点击“+”上传上一步保存的第一张画面

(7)弹窗中,选择“角色特征”点击“保存”

(8)点击“小星星”提交

(9)我们得到了另外三幅画面



(10)接下来,我们要让画面生成视频,点击放大图片,点击“生成视频”

小女孩往前走,用手接雨

(12)我们用同样的方式,得到四个视频,保存下来,我们看看其中一个的效果,还不错(如果即梦积分不够,也可以用豆包,把下载的图片上传至视频生成,如果你操作这步有问题,可以给我留言)
3. 剪辑视频
(1)打开剪映,素材点击“导入”,将我们生成4个视频导入至素材库,并拖至轨道

(2)点击“音频”输入“春夜喜雨”搜索同名诗词音频,拖至轨道

(3)接下来我们要识别歌词,作为诗词的字幕。点击“文本”,点击“智能文本”,选择“识别歌词”(非会员每个月有一次限免机会)

(4)这步很重要,我们要把四小节共八句诗句进行分割出来,点击播放时听到读完每句后,点击“暂停”,然后点击“工具条”的“分割”,再点击播放听到下一句时,再次点击“分割”,把上一句与下一句之间的空间,分割出来后删除

(5)把没有诗词的音频部分删除掉,我们把文本和音频与画面视频对齐

(6)选择轨道上的诗句文本,在右侧编辑区进行编辑,字体选择“拼音体”,调整字号等设置

(7)接下来,我们要添加本首诗的名字及作者,我们同样选择“文本”选择“默认文本”拖至轨道,点击轨道上的文本,在右侧编辑区,我们输入诗的名称及朝代、作者,字体选择“拼音体”,调整字体大小及加个浅灰色文字背景

(8)添加封面,点击“封面”我们选择一个画面。点击“去设置”

(9)点击“完成设置”

(10)好了,点击“导出”完成视频的导出(非会员每个月仅有一次识别歌词机会,所以点击“立即体验并导出”即可)

(11)导出完成后,会提示是否要发布至抖音,如果需要,请点击“发布”,如果不需要,可以点击“关闭”

© 版权声明
文章版权归作者所有,未经允许请勿转载。