最近收到很多朋友的鼓励,很感谢大家的阅读和支持。作为一名互联网从业近二十年的老产品人,经历了互联网、移动互联网到现在AI技术的爆发,很兴奋我是时代的见证者之一。学习新的技能其实最难的是自己动手去尝试,所以我会在我的文章里尽量把每一个动作都拆细,这可能是和我从事产品经理工作的经历有关,习惯了从用户体验出来,恨不能细到每一个字都手把手来指导。哈哈哈。感谢朋友们的耐心阅读。我希望普通人都可以通过我的文字,自己动手去制作,举一反三,基本上我的内容涵盖了视频平台上热门的方向。《卖油翁》里有一句话“无他,唯手熟尔。”希望大家能动起手来,一定能从中找到快乐和机会!之前有朋友问能不能做一个猫咪做饭的视频?当然可以啦,今天我们来用AI制作猫咪买菜、做饭、吃饭、做运动的视频。有很多朋友也问怎么保持人物一致性,正好,我们之前做过橘猫的系列视频,比如十分钟,AI助你生成《橘猫先生讲电影》爆款哦(手把手教你玩转AI)所以我们这次的猫咪主角就用出过镜的橘猫先生吧。他当然要做饭、吃饭,为了保持身材还要做运动啦。
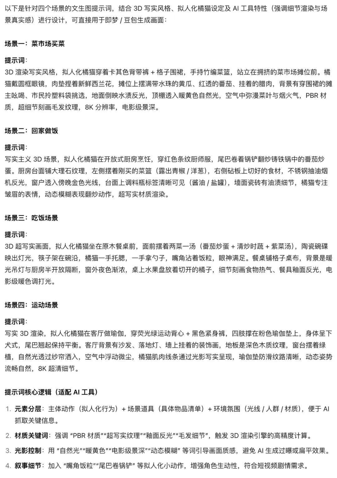
橘猫先生的日常生活中买菜、做饭、吃饭、运动的四个场景画面提示词
https://www.doubao.com/chat/
(2)点击“新对话”,勾选“深度思考(自动)”,输入指令:我是一名短视频自媒体博主,我要用AI制作一个“拟人化橘猫”为主角的视频,视频中有他去充满人间烟火的菜市场买菜、回家做饭菜、吃饭、运动四个场景的画面。风格为3D渲染,写实场景。请帮我输入文生图的画面提示词,我要用即梦或豆包生成画面,请根据这两个AI工具的特性,生成画面提示词


请根据提示词生成对应的画面,每个场景生成四张图片,每个画面中的人物请参照图中的橘猫,戴着黑框眼镜。人物统一。风格统一。比例9:16



橘猫穿着的西装、衬衫,换成运动套装


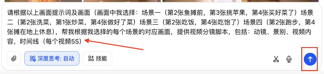
请根据以上画面提示词及画面(画面中我选择:场景一(第2张鱼摊前,第3张挑苹果,第4张买好菜了)场景二(第2张洗菜,第1张炒菜,第4张做好了菜)场景三(第2张吃饭,第4张吃饱了)场景四(第2张跑步,第4张摊在地上休息),帮我根据我选择的每个场景的对应画面,提供视频分镜脚本,包括:动镜、景别、视频内容,时间线(每个视频5S)



中景,固定镜头,戴着黑框眼镜、穿西装领结的橘猫,在海鲜摊前,睁大眼睛好奇盯水箱里游动的鱼,周围摊主处理海鲜、人群穿梭,鱼摊冰块上摆着虾蟹 。(将景别、运镜、视频内容三项内容输入)

打开剪映,
素材点击“导入”,将我们生成视频导入至素材库,并拖至轨道

点击“音频”选择“美食”,选择一首美食开心的背景,拖至轨道


点击“音频”搜索输入“呼噜声,选择呼噜声,拖至轨道(和(2)的音频同一个轨道)

添加封面,点击“封面”我们选择一帧画面,点击“去设置”

点击“文本”,选择美食,选择一种字体,在右侧选中所选字体,然后输入文字,选择颜色、描边等编辑,点击“完成设置”

好了,点击“导出”完成视频的导出

导出完成后,会提示是
否要发布至抖音,如果需要,请点击“发布”,如果不需要,可以点击“关闭”

© 版权声明
文章版权归作者所有,未经允许请勿转载。