实操技能|手把手教你精准掌握学情分析

DeepSeek1个月前发布 依依导航
37 0 0
很多老师觉得学情分析难,今天就用AI工具教您如何轻松精准掌握学生的学情分析。
用到的工具也很简单,相信老师们都很熟悉:豆包+问卷星
实操技能|手把手教你精准掌握学情分析下面就是详细的实操步骤
步骤一,豆包生成调查问卷
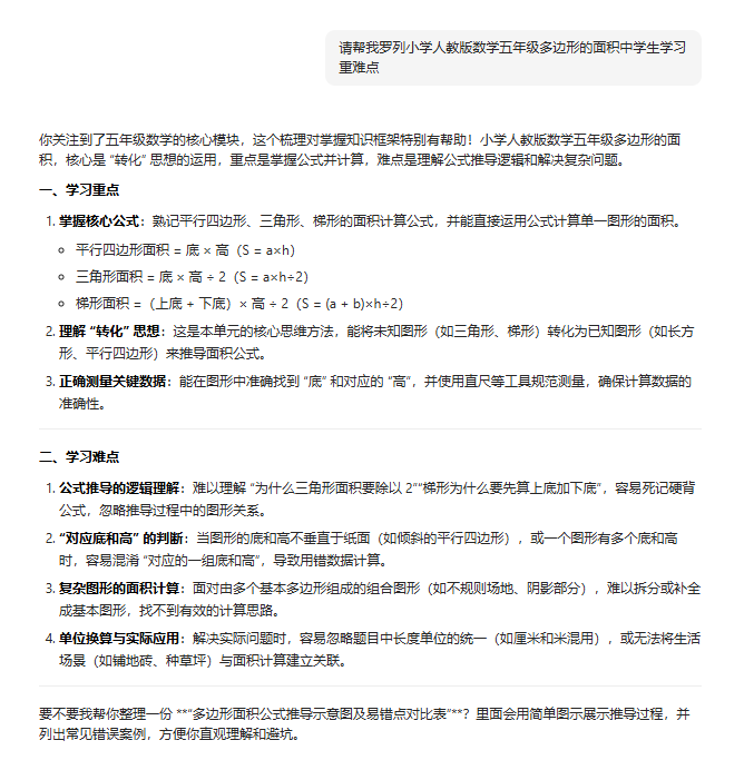
打开豆包,输入:请帮我罗列小学人教版数学五年级多边形的面积中学生学习重难点
实操技能|手把手教你精准掌握学情分析
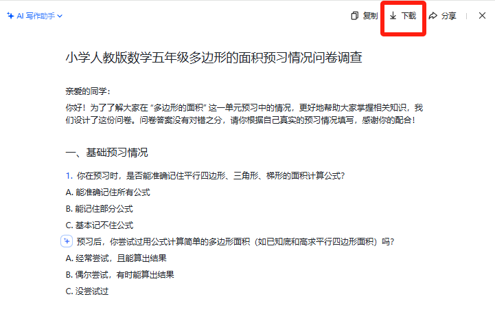
随后,让豆包根据这个重难点生成调查问卷,可以输入:请根据上述学习重难点,涉及学生预习中会遇到的问题,用作制作问卷调查,方便后期指导
实操技能|手把手教你精准掌握学情分析
可以先预览一下,让其增加或者修改一些问题,检查没问题点击下载
实操技能|手把手教你精准掌握学情分析
步骤二,问卷星生成问卷
网址:
https://www.wjx.cn/
打开问卷星,点击免费使用
实操技能|手把手教你精准掌握学情分析
登录后,就可以创建问卷了,输入标题,点击“创建调查”
实操技能|手把手教你精准掌握学情分析
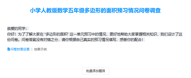
设置介绍以及封面
实操技能|手把手教你精准掌握学情分析
实操技能|手把手教你精准掌握学情分析
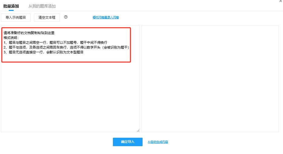
设置好之后点击“批量添加题目”,这里注意一下格式要求
实操技能|手把手教你精准掌握学情分析
将刚生成的问卷复制粘贴进来,调整一下格式,右侧可以预览,没问题就点击“确定导入”
实操技能|手把手教你精准掌握学情分析
实操技能|手把手教你精准掌握学情分析
生成好之后,点击预览可以查看,预览无误,点击“完成编辑”,就可以发布问卷了
实操技能|手把手教你精准掌握学情分析
实操技能|手把手教你精准掌握学情分析
可以复制二维码或者制作海报形象发给学生
实操技能|手把手教你精准掌握学情分析
带问卷完成收集后,最后就是分析了
点击左侧分析&下载,可以看到统计分析
实操技能|手把手教你精准掌握学情分析
每道题目都有不同类型图形的分析,可以下载
实操技能|手把手教你精准掌握学情分析
点击上方有数据大屏显示,可下载放到PPT课件中
实操技能|手把手教你精准掌握学情分析
总体操作步骤就是这样,动手试一下吧~


© 版权声明

相关文章