国家中小学智慧教育平台+AI工具,助力智能备课

DeepSeek3个月前发布 依依导航
49 0 0
今天来和大家说说如何有效利用国家中小学智慧教育平台和AI工具,助力智能备课,今天使用的AI工具也是大家熟悉的豆包AI。
大家都知道国家中小学智慧教育平台中有很多优质课程以及优质课件可供学习,如果我们需要借鉴,该如何操作呢?
下面开始介绍具体的实操步骤。
打开国家中小学智慧教育平台,进入首页,找到AI搜索框,搜索需要的课件
国家中小学智慧教育平台+AI工具,助力智能备课
进来之后,可以看到有优秀的教学设计可供参考,也可以使用系统自带的AI,让其提供学习建议
国家中小学智慧教育平台+AI工具,助力智能备课
这里分享一个文档下载小技巧,如果看到自己喜欢的教学设计案例,想要下载下来学习
点击课件,下方找到全屏授课,点击“倒三角”样图标,找到H5播放器授课,点击打开
国家中小学智慧教育平台+AI工具,助力智能备课
国家中小学智慧教育平台+AI工具,助力智能备课
同时按Ctrl+P键,到这个界面,点击保存就下载下来了
国家中小学智慧教育平台+AI工具,助力智能备课
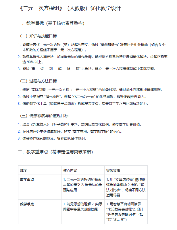
有了这些参考之后,我们做教案就相对简单一些,这时候就可以借助豆包AI帮助分析,这里面的教学设计框架是符合学科教学的,比豆包自己写的要规范一些。
可以将AI给的学习建议交给豆包分析或者直接给出教学设计
国家中小学智慧教育平台+AI工具,助力智能备课
或者将下载下来的优秀教学设计案例交给豆包分析,结合优秀的案例运用到自己的课程当中
国家中小学智慧教育平台+AI工具,助力智能备课
国家中小学智慧教育平台+AI工具,助力智能备课
优化后的教案比原来那个确实要好很多,这样的方式可以节省我们的备课时间,AI写的肯定不能直接运用到课堂当中,需要根据自身教学情况进行修改,但是整体的框架可以定下来,也能帮助不少哦~


© 版权声明

相关文章