新手教师友好!豆包教学保姆级使用攻略,超详细实操教程

DeepSeek3个月前发布 依依导航
49 0 0
作为新手英语教师,备课、设计课堂活动等工作常让人感到力不从心。以下详细介绍豆包在英语教学各环节的功能应用及实操步骤。
备课环节
1.生成教案
打开豆包:进入豆包网页版或 APP
输入指令:我是一名 [具体年级] 的英语教师,正在准备 [教材版本] 第 [X] 单元 [具体课程内容] 的课程。请为我生成一份包含导入、新知识讲解、课堂练习、课堂总结和作业布置等环节的教案,每个环节需说明设计意图和预计时长。在新知识讲解部分,要结合生动的例句和形象的比喻,帮助学生理解重点词汇和语法;课堂练习需设计多样化题型,如填空、选择、造句等
新手教师友好!豆包教学保姆级使用攻略,超详细实操教程
获取教案:豆包会迅速根据指令生成教案内容。你可以浏览生成的教案,若有不符合需求之处,可继续向豆包提出修改指令。
直接选中要修改的部分,点击AI改写即可
新手教师友好!豆包教学保姆级使用攻略,超详细实操教程
2.词汇教学素材准备
词汇信息拓展:向豆包输入 “请详细列出 [具体单词列表] 的词性变化、常见搭配、近义词、反义词以及在不同语境下的例句” 。
比如输入“请详细列出‘make’‘take’‘get’这几个常用动词的词性变化、常见搭配、近义词、反义词以及在不同语境下的例句”
新手教师友好!豆包教学保姆级使用攻略,超详细实操教程
词汇记忆游戏设计:想让词汇学习更有趣?可以这样给豆包指令 “针对 [具体单元词汇],设计一些有趣的词汇记忆游戏,如单词接龙游戏规则、词汇拼图游戏说明等”
新手教师友好!豆包教学保姆级使用攻略,超详细实操教程
课堂教学环节
1.利用图像生成功能辅助教学
场景图片生成:在讲解课文或词汇时,若涉及特定场景,比如描述旅游景点,可在豆包中选择 “图像生成” 功能,输入指令 “生成4张展现海边旅游景点的图片,图片中要包含沙滩、大海、椰子树、游客等元素” 。比例可根据展示需求选择,一般用于 PPT 展示选 16:9
新手教师友好!豆包教学保姆级使用攻略,超详细实操教程
课堂互动:图片生成后,引导学生用英语描述图片内容。先让学生独立思考,尝试用学过的词汇和句式表达;再组织小组讨论,互相分享描述并纠正语法和发音错误;最后每组推选代表向全班展示,教师点评总结,强化重点词汇和句式运用。
2.借助豆包智能体打造对话场景
创建智能体:提前在豆包中创建适合教学场景的智能体,如 “餐厅服务员” 智能体。设定好智能体的名称、形象以及对话设定。
新手教师友好!豆包教学保姆级使用攻略,超详细实操教程
课堂应用:在课堂口语练习环节,向学生说明场景,如假设在餐厅用餐。让学生与 “餐厅服务员” 智能体进行对话,练习点餐相关的英语表达。对话结束后,组织学生进行角色扮演,模仿刚才与智能体的对话过程,进一步巩固口语表达。手机端的豆包支持语音通话,能实现实时问答互动,让对话更自然流畅。
3.语音功能用于听写与口语练习
单词听写:将需要听写的单词整理成列表,上传给豆包,并给出指令 “按照列表顺序,依次读出这些单词,每个单词之间停顿 5 秒,方便学生听写,读完一轮后,再重复读一遍” 。豆包即可按照要求进行语音播报,辅助课堂单词听写。
口语练习辅助:学生进行口语表达练习时,可借助豆包的语法检查功能。学生将自己说的英语内容输入豆包,让豆包检查语法错误,并给出修改建议,提升口语表达的准确性。
这个功能直接在手机上操作进行语音通话即可。
课后作业批改与辅导环节
1.作业批改辅助
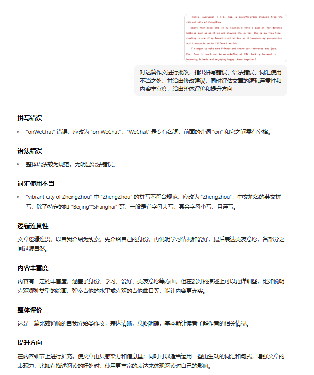
作文批改:学生完成英语作文后,让学生将作文内容复制粘贴给豆包,指令豆包 “对这篇作文进行批改,指出拼写错误、语法错误、词汇使用不当之处,并给出修改建议,同时评估文章的逻辑连贯性和内容丰富度,给出整体评价和提升方向” 。
新手教师友好!豆包教学保姆级使用攻略,超详细实操教程
客观题批改:对于选择题、填空题等客观作业,教师可利用豆包的计算和对比功能。将题目和答案输入豆包,同时输入学生的答题情况(可拍照上传或整理成文本)
2.个性化辅导方案
生成学情分析:收集学生在作业、测验中的错题,整理分类后反馈给豆包,如 “学生在一般现在时、现在进行时和一般过去时的时态运用上错误较多;部分学生对常见介词的用法混淆不清” 。
辅导方案制定:向豆包输入 “针对学生在时态运用和介词用法上的错误,为每个知识点分别生成一份 10 – 15 分钟的个性化辅导方案,方案要包含知识点回顾、错误原因分析、针对性练习以及详细解答” 。


© 版权声明

相关文章