人工智能应用案例如何准备?结合具体教学案例分析

DeepSeek3个月前发布 依依导航
45 0 0
今天来和大家讲讲人工智能应用案例如何准备,具体活动项目可以看文件通知!
人工智能应用案例如何准备?结合具体教学案例分析

下面以《守株待兔》这则寓言教学为例,讲讲怎么准备应用案例。
一、确定场景与工具
1.场景定位

场景可以根据不同的教学内容进行调整,我们今天的案例讲的是“助学”场景

人工智能应用案例如何准备?结合具体教学案例分析
在 “助学” 场景下,针对学生对寓言故事理解浮于表面、课堂互动缺乏深度,且不同学习能力学生难以得到适配指导的问题,开展互动式学习活动,以加深学生对寓言寓意的理解,提升学习兴趣与参与度。
2.工具选择
(1)豆包 AI:它能依据教学目标和学生学情,生成分层阅读问题、寓意分析框架,还能提供拓展阅读材料。
比如针对《守株待兔》,可为基础较弱学生设计 “故事里农夫做了什么” 这类简单问题,为学有余力学生生成 “从现代经济学角度分析农夫行为” 等拓展性问题。
(2)剪映AI:可以把学生对《守株待兔》的创意改写、续写内容,快速制作成动画短视频。学生改写的故事新结局,通过剪映 AI 能转化为生动动画,增强学习成果的展示效果。
二、案例内容呈现
1.案例概述(2 分钟内)
借助豆包 AI 设计分层学习任务,像基础层梳理故事情节,提高层探讨寓意在生活中的应用;利用剪映 AI 将学生创作成果可视化。
2.过程与方法(6 分钟左右)
(1)课前预习指导(实操步骤)
打开豆包 AI 网页端,在输入框中准确输入指令:“设计三年级《守株待兔》预习任务,分基础、提高两个层次,基础层侧重基础知识掌握,提高层侧重思考与分析”,点击发送。
人工智能应用案例如何准备?结合具体教学案例分析
等待豆包 AI 生成任务后,对任务进行筛选和调整。
将调整后的预习任务通过班级学习平台或微信群发送给学生,并设定提交截止时间。收集学生提交的预习任务,逐一查看,记录学生在基础知识点和思考分析方面存在的共性问题和个性差异,为课堂教学做准备。
(2)课堂互动环节(实操步骤)
教师找到之前与《守株待兔》相关的故事思维导图,截图保存。
在课堂上,通过多媒体设备展示该思维导图,引导学生结合预习内容,对照思维导图梳理故事情节。
人工智能应用案例如何准备?结合具体教学案例分析
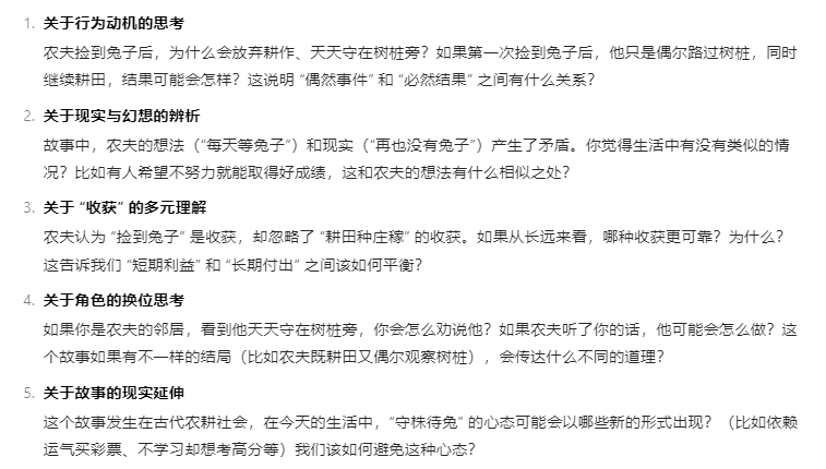
从豆包 AI 生成的深度问题中,选取其中一个作为小组讨论题目,将学生分成 4-5 人一组,每组发放一张讨论记录表,让学生记录讨论结果,讨论时间为 5 分钟。
人工智能应用案例如何准备?结合具体教学案例分析
讨论结束后,每组派代表发言分享,教师进行点评和总结。
组织学生进行故事改编或续写活动,让学生自由发挥想象,写下自己认为的故事新结局。
挑选 2-3 份有代表性的学生创意改编作品,打开剪映,点击“
AI文案成片
”,点击“
开始创作
”,选择适合寓言故事的动画模板。将学生改写的文字内容逐段输入到剪映 AI 的文本框中,根据内容选择合适的动画角色、场景和动作,点击生成按钮。
人工智能应用案例如何准备?结合具体教学案例分析
人工智能应用案例如何准备?结合具体教学案例分析
人工智能应用案例如何准备?结合具体教学案例分析
人工智能应用案例如何准备?结合具体教学案例分析
生成动画片段后,进行简单预览,若有不合适的地方,如画面与文字不匹配,可进行微调,然后保存动画。在课堂上播放生成的动画片段,让学生欣赏并交流感受。
(3)课后拓展巩固(实操步骤)
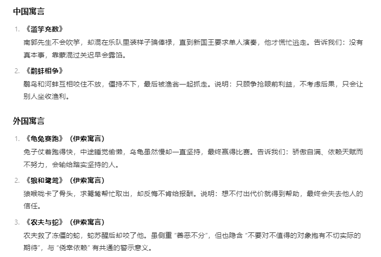
再次打开豆包 AI,输入指令:“推荐与《守株待兔》寓意类似的中外寓言故事,适合三年级学生阅读”,获取推荐列表。
人工智能应用案例如何准备?结合具体教学案例分析
从推荐列表中选择故事,整理成拓展阅读材料,发送到班级群。告知学生在一周内完成阅读,并在班级群里分享自己的阅读心得,要求心得包含 “故事主要内容”“与《守株待兔》的相同寓意” 两个方面。
学生分享阅读心得后,教师打开豆包 AI,将学生的心得内容输入,让其辅助分析学生对寓意的理解程度,然后教师结合 AI 的分析进行点评和回复。
3.成效与经验(2 分钟内)
成效:学生课堂参与度从之前的 60% 提升到 85%,对寓言寓意理解的正确率从 70% 提高到 88%。教师借助 AI 工具,备课时间缩短约 30%,且能更精准地把握学生学习情况。
经验:使用豆包 AI 生成任务时,要结合课程标准和班级实际学情仔细筛选内容;剪映 AI 制作动画虽便捷,但要引导学生先注重内容逻辑,再追求画面效果,防止技术干扰对知识的理解。同时,要根据学生课堂反馈,灵活调整 AI 工具的使用方式和指令。
三、提交材料规范
案例信息表:准确填写学段、学科,平台工具,应用场景选 “助学 – 互动式学习”,案例简介简要阐述核心问题、工具应用及成效(300 字内)。
课件 PPT:包含豆包 AI 生成的预习任务截图、课堂讨论问题、剪映动画效果示例等。对 AI 生成内容标注 “由生成式 AI 制作”,注意不出现工具 Logo 及外链。
案例视频:时长控制在 10 分钟内,采用“PPT + 录屏 + 解说”形式。清晰展示工具操作步骤,如豆包 AI 输入指令界面、剪映制作动画流程,以及课堂互动实际效果,音频要清晰无杂音,主讲人不出镜。


© 版权声明

相关文章