chatexcel如何把两张表的内容合并在一起?将两张表格的内容合并起来,是人们在日常进行数据处理时经常需要做的一项工作,如今有了AI的协助,这项繁琐的工作也变得简单起来,各位可在工作中运用酷表chatexcel,来完成表格的合并工作,只需与它聊天就能完成,很方便。
一、注册酷表ChatExcel
酷表ChatExcel可从这进入:酷表ChatExcel(点击链接即可跳转)
大家可使用手机和微信来注册酷表ChatExcel,注册完后就能免费使用。

二、合并表格的方法介绍
1、上传需要合并的表格
酷表chatexcel是可在线进行Excel数据处理的AI软件,在使用时需要将表格上传给它。
各位可在进入酷表chatexcel后,点击相应的上传对话框,并在弹出的窗口中选中要进行合并的表格。


完成上传后,就能与AI对话,让它帮自己来完成合并表格的工作。
2、进行表格合并
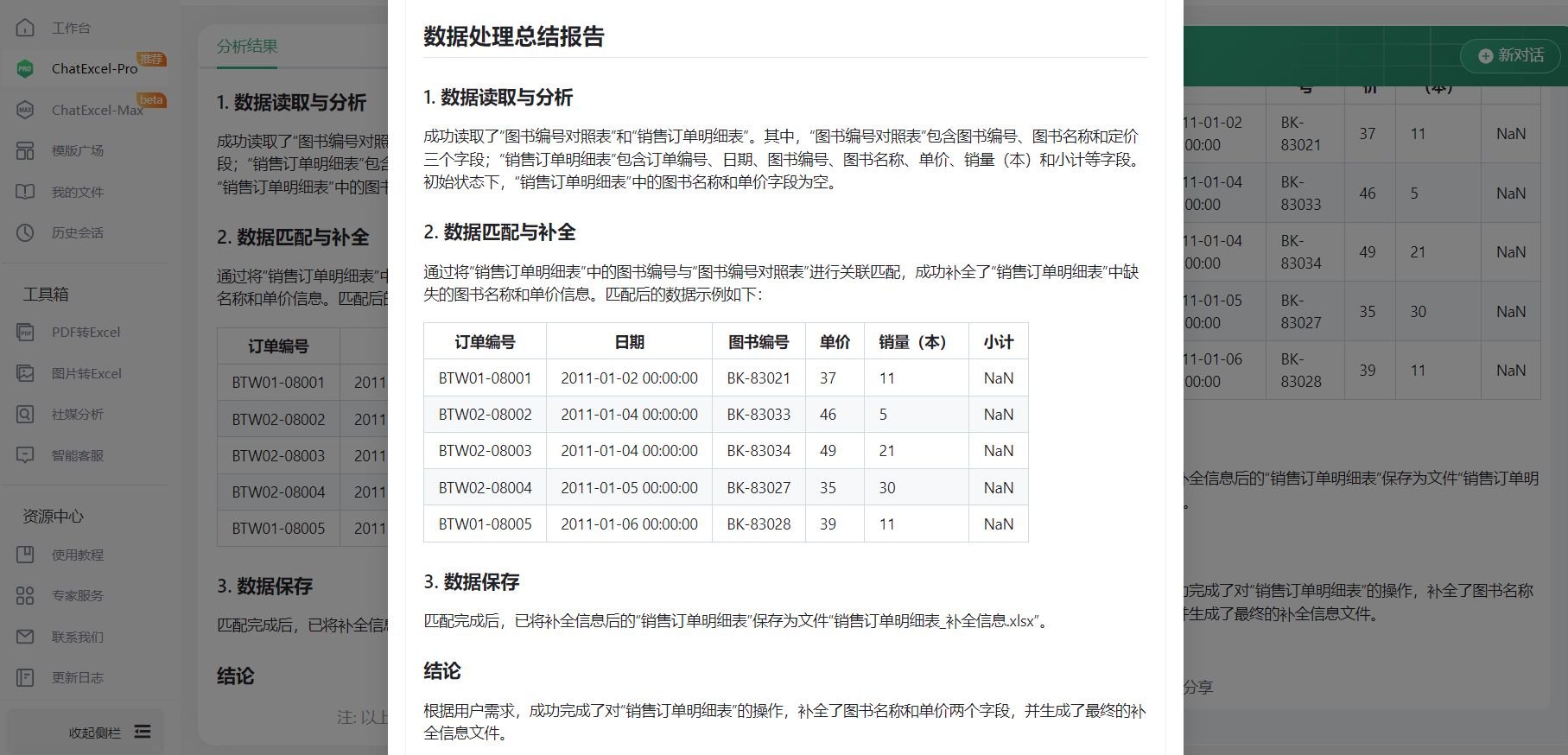
这里以图书管理为示例,里面的两个表格都有同样的图书编号,并且销售订单明细表中所缺失的图书名称和单价,刚好在图书编号对照表有。
所以各位可直接向AI下达命令,让它按照“图书编号对照表”中的图书编号,对”销售订单明细表“操作,把图书名称和单价两个字段补全,并保存为可下载的表格。

AI会在思考后,按它所接收到的命令,完成对销售订单明细表中缺失的图书名称和单价进行补全。
为了让大伙能更好地感受酷表chatexcel的表格合并能力,再次就放上前后对比图供大伙参考。
这里是合并前的表格内容。

这里是补全后的表格内容。

通过对比可以看到,销售订单明细表中图书名称和单价这两列原本没有任何内容,但在AI操作下,已经根据图书编号对照表里的内容,对这两列完成了补全。
同时,酷表chatexcel还能让人们将补全后的表格下载到电脑里,方便各位进行后续的数据处理操作。

此外,补全后会生成补全报告,让人们能直观地了解它的思考逻辑所进行的操作。
该报告可以直接在酷表chatexcel里将该报告以图片的形式保存,方便大伙日后查看。

三、效果评价
酷表chatexcel有着很智能的逻辑分析能力,在使用它的合并表格功能时,人们只要准确地给出需要以哪一张表格里的哪些内容为核心,并为它提供所需进行合并操作的内容,它就能十分迅速地帮大家完成工作,并且它还能让人们直接下载合并后的表格,为各位生成详细的操作报告,所以使用起来会觉得很舒服,是很值得人们多多使用的高效Excel办公软件。

四、收费标准
酷表chatexcel每天都会给大家赠送一定的使用次数,让大家能使用AI来帮自己完成工作,但在免费次数使用完后,只能开通会员来增加次数。目前它的会员共有三档,分别为299的终生会员,199的年会员,以及25.9的月会员。同时它还开发了一些优惠活动,各位可自行去查看。

想必各位在看完上面的内容后,对chatexcel如何把两张表的内容合并在一起的方法也已经有所了解了,往后各位若是在进行数据处理时,有需要使用到合并表格的操作,不妨让酷表chatexcel来帮自己完成,好令自己能更加的轻松。
© 版权声明
文章版权归作者所有,未经允许请勿转载。