如果用常规的方法来进行文案编写,不仅效率低而且还很耗脑细胞,所以有的人产生了用ai来协助自己进行文案编写的想法。那么,ai智能文案自动生成怎么用呢?实际上,用ai来进行文案编写并不是一件特别麻烦的事,人们不需要掌握太过专业的技术就能直接使用,来瞧瞧吧。
一、软件注册方法
大家可用手机或微信来注册Kimi并登录。

那么,接下来就把如何用Kimi进行智能文案生成的方法告诉大家。
二、文案生成方法介绍
目前Kimi支持多种不同领域的文案编写,大家既能让它帮忙生成一份推广文案,也能用它来制作活动策划方案,非常的实用。
在使用时,大家可以直接将自己的述求告诉Kimi,只要做到表述清楚文案的主题和作用就好,它会按大家的要求,非常智能地将文案编写出来。
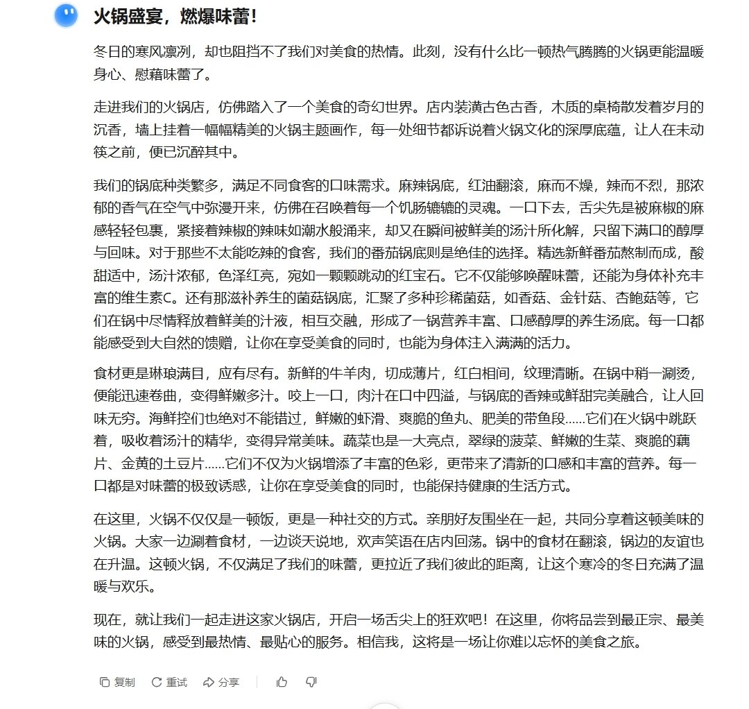
本次我们用生成火锅推广文案来举例,例如,直接在Kimi的对话框里输入帮我做一份火锅推广文案。

Kimi就会根据大家的要求,生成出指定主题的文案,整个过程无需大家再进行操作。
以下是Kimi所生成的文案预览。

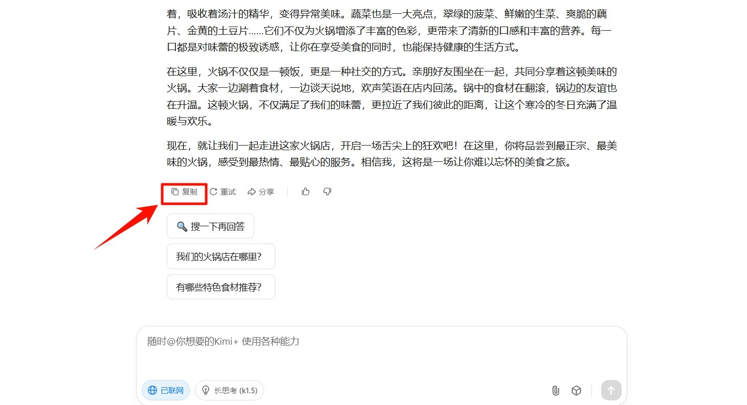
在文案生成完后,大家要是觉得可以直接使用,能直接将它保存下来。
具体方法为找到文案下方的复制按钮,并点击。

然后就能将文案放入剪贴板,并复制到自己所用的办公软件里了。
当然了,如果大家对文案不满意,也可用Kimi来对它进行智能修改。
三、文案智能修改
在本次演示中,就用改写文案风格、对文案进行简化、为文案添加新内容三个方面,来帮助大家了解如何用Kimi对文案进行智能修改。
1、改写文案风格
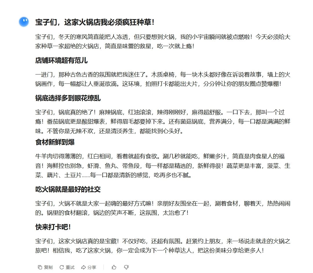
继续以刚刚生成的火锅推广文案来举例,如果大家觉得文案的语气过于正式,可通过改变风格来提升阅读体验。
例如,大家可以这样跟Kimi说:更改文案的风格,用种草风重新写一遍。

这样一来,Kimi就会按大家的要求,把原先的文案重新进行梳理,并用指定的种草风生成新的文案内容。

此外,Kimi还支持亲切风、幽默风、清新风等多种不同的文案风格,大家可根据需求来让它帮自己进行改写。
2、对文案进行简化
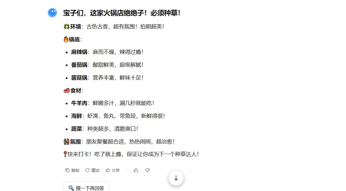
当大家更需要一些内容比较简洁的文案时,可以要求Kimi对写出来的文案进行精简。
要想达到这一目的,只需跟Kimi说简化文案即可。

这种简化方式并非是直接大面积地去删除文案里的内容,而是会先将文案里的关键信息提炼出来,并进行浓缩,最后总结出更为简练的词语或句子。
大家不妨来看看简化后的文案效果。

3、为文案添加新内容
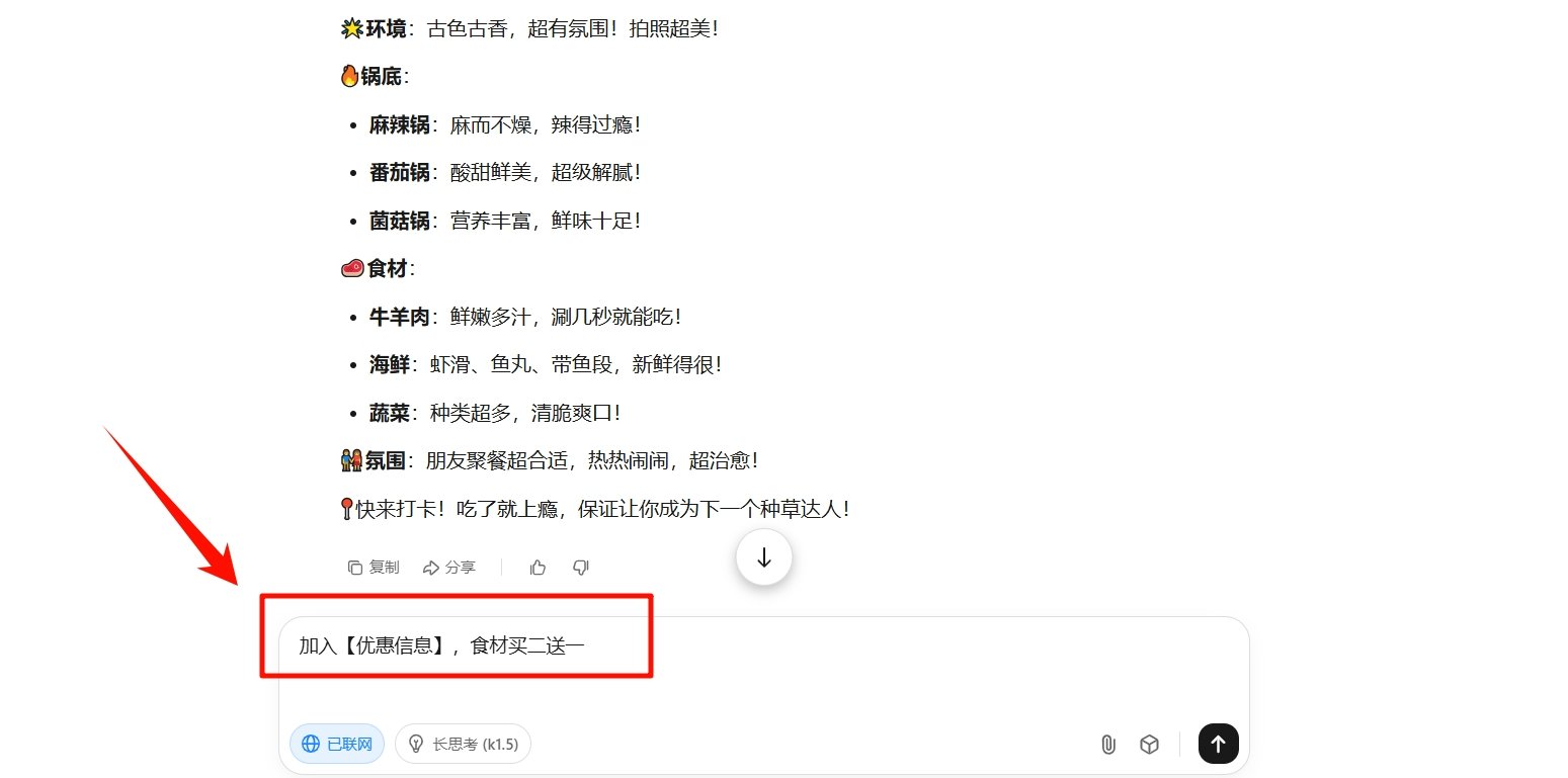
当Kimi写出来的文案缺少大家所想要的关键信息时,或是大家需要将一些特定的信息加入到文案内,可以直接让它在文案内进行添加。
例如,大家若想在火锅推广文案里加入食材买二送一的优惠信息,可按下边的提示语句来与它聊天。
提示语句示例:加入【优惠信息】,食材买二送一。

它会立刻将新内容加入到文案里,并根据原文案的行为风格补全内容,让语句更加通顺。

倘若大家只是想让Kimi扩写文案中的某一段话或某一内容,且不能超过数字限制,也可用下面的方法,本次就用扩写文案结尾来为大家演示。
示例:扩写结尾,突出主题【快来试吃】,不超过80字。

可以看到,火锅推广文案的结尾已经按要求被Kimi进行了扩写,字数也没超过限制。

要注意,数字限制的数值由大家根据需要自行决定,如果不限制字数,可在向Kimi下达指令时不加入这方面的条件,令Kimi能更自由地进行扩写。
四、总结与收费情况详解
使用ai工具能帮助人们解决编写文案时可能会遇到的大部分难点,并且它还能按人们的要求来修改文案里的内容,而且一旦人们熟练掌握它的用法,就能在几分钟内将这项工作做完,质量也非常高。此外,Kimi目前能免费使用智能文案生成功能,无需人们花费成本。
以上就是ai智能文案自动生成怎么用的介绍。用ai来帮自己进行文案编写能有效提高自己的工作效率,甚至能做到批量生产文案,是很实用的一种文案编写方法。如果大家对如何使用ai工具感兴趣,或是在寻找好用的ai工具,不妨多关注关注ai吧。
© 版权声明
文章版权归作者所有,未经允许请勿转载。