背后的商业暗战
2025年的春天,人类体育竞技的边界或将被重新定义。当人形机器人和具身智能机器人以矫健的身姿踏上马拉松赛道,与人类选手同场竞技时,我们不禁要问:这究竟是一场科技秀,还是一次文明跃迁的预演?让我们走进这场钢铁与血肉的对话,探寻技术如何重塑体育的未来……
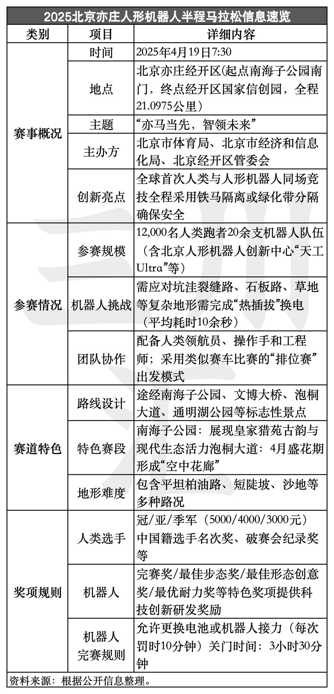
2025年4月19日,北京亦庄的半程马拉松赛道迎来了一场史无前例的较量——全球首场人形机器人马拉松正式开跑。 12000名人类选手与20余家科技企业的“钢铁运动员”并肩竞速, 这场“血肉与钢铁”的巅峰对决不仅刷新了人们对体育比赛的认知,更让人形机器人从“钢铁打工人”变成了赛场“运动明星”。

参赛选手与机器人共同冲出起跑线(图源:新华视界)
无独有偶,由中国电子学会主办,惠山国有投资控股集团有限公司和中国人形机器人百人会共同承办的 首届具身智能机器人运动, 也将于4月24日在无锡市惠山区拉开帷幕。此外,北京市已官宣将于8月中下旬举办 首届世界人形机器人运动会, 届时来自全球的智能体将展开多维度竞技比拼。

当天工战队Ultra机器人第一个冲过完赛终点,夺得全球首个人形机器人半马冠军,这场特殊赛事引发的思考正在持续发酵: 这究竟是检验智能体运动极限的技术标尺?还是人机协同的新舞台? 答案或许藏在人类选择如何定义“卓越”的永恒追问中。
一、赛场争锋:谁是人形机器人的“博尔特”?
4月19日7:30,在北京南海子公园的晨曦中鸣枪起跑,21支机器人钢铁“跑团”与人类跑者同时踏上21公里的赛道。这场史无前例的较量不仅是“体能”的考验,更是一场运动控制算法的对决。当最后一个机器人冲过终点线,一个新的疑问浮出水面:在机器人世界里,谁配得上“博尔特”的殊荣?

1.速度之王:天工Ultra的破风传奇
上午10点11分,一个激动人心的时刻定格:天工战队的Ultra机器人率先冲过终点线,完成了这场意义非凡的赛程。 其全程用时约2小时40分42秒,平均时速达到约8公里/小时, 成功摘下全球首个人形机器人半程马拉松冠军的桂冠。天工Ultra身高180cm,体重52kg,不仅是此次参赛机器人中最高的速度最快的,实测平均时速可达10km/h。这样的速度表现,使其在同类产品中脱颖而出。

天工战队Ultra机器人摘得金牌(图源:新华视界)
更令人赞叹的是,天工Ultra具备强大的地形适应能力。 无论是崎岖的斜坡、陡峭的楼梯,还是松软的草地、尖锐的碎石,抑或是沙地等复杂地形,它都能稳健移动。 这得益于其先进的视觉感知泛化移动能力,能够巧妙应对沟壑、大高度差等极具挑战性的地形。虽然比赛过程中更换了3次电池依然能够保持了良好的可靠性与稳定性。
2.灵动传奇:小顽童N2的逆袭之路
在激烈的角逐中, 松延动力(北京)的小顽童队N2全程无人陪伴,以3小时37分钟的优异成绩斩获亚军,创造了小型人形机器人的赛场奇迹。 这款身高仅1.2米、重30千克的“小个子”,搭载18个高性能关节和自研“灵枢”运动控制算法,不仅具备惊人的运动爆发力,能完成高难度后空翻,更在比赛中展现出卓越的稳定性。

松延动力N2机器人获得亚军(央视直播截图)
值得一提的是, N2独创的30秒快速换电系统实现了无缝能量补给,配合毫米级动作精度,轻松征服各种复杂地形。 赛事技术总监评价其“重新定义了小型机器人的性能边界”,为服务机器人在物流、家庭等场景的应用提供了重要参考。小顽童N2用实力证明:在机器人领域,尺寸绝不是决定性能的唯一因素。
3.赛场新星:行者二号的惊艳表现
来自上海卓益得机器人有限公司的行者二号队(机器人“行者二号”)以卓越表现斩获季军,成为备受瞩目的技术新秀。 这款身高1.7米、体重仅28公斤的轻量化机器人,完美复现了生物肌腱的力学特性,实现了接近人类的运动流畅度。 其8公里/小时的最高移动速度,以及持续6小时不间断运行的优异表现,创造了同体型机器人的续航新纪录。

“行者二号”机器人斩获季军(图源:澎湃新闻)
值得关注的是,上海卓益得在足式机器人领域的技术积累由来已久。 其上一代产品“行者一号”在2015年就创造了仅消耗0.8度电便完成了134.03公里的连续行走壮举,这一成绩不仅获得了吉尼斯世界纪录认证, 更成为首个突破百公里行走大关的足式机器人。这一纪录至今仍未被超越,充分展现了该企业在机器人动力系统方面的技术优势。
4.全程高能:机器人赛场惊现“自恢复”“断头跑”名场面
赛事现场既有惊艳表现,也不乏戏剧性时刻。城市之间科技队自购的宇树G1机器人开场即遭遇意外摔倒,但凭借出色的自恢复能力迅速站起继续比赛;钢宝队的机器人“幻幻”作为全场唯一的仿生美女机器人,却在起跑后不久遗憾退赛。 此外,更有参赛机器人在高强度比赛中“累到头掉”后仍坚持奔跑的顽强表现,这些意外插曲恰如其分地诠释了科技与竞技精神的完美融合。

比赛中的钢宝队的机器人“幻幻”(图源:北京日报)
当机器摆脱对人类运动的简单模仿,开始建立自己的竞技标准时,这场赛事已经超越了单纯的比赛意义,成为人工智能发展史上的一个重要里程碑。正如赛事组委会负责人所言: 这些意外状况恰恰展现了机器人技术的真实发展水平,每一个故障都是技术突破的契机。在这里,速度不是唯一的追求,创新与突破才是真正的价值所在!

二、商业试探:“机器人+体育”的“破圈”之路
当天工机器人Ultra在马拉松终点线以灵巧地完成比心动作,当小顽童N2与观众握手互动时, 这些精彩瞬间已超越技术展示的范畴,成为体育产业与人工智能融合的里程碑。 同时,也标志着机器人从“智能设备”向“体育明星”的跃迁,更揭示了“智能体育”这一千亿级市场的商业化潜力正在被激活。

机器人逐日行者吸引现场众多跑者加油助威(图源:澎湃新闻)
1.开发机器人赛事IP
此次北京人形机器人马拉松, 主办方创造性引入了“技术竞标”机制,提前半年公布了机器人技术挑战及场景应用清单,企业通过解决方案竞标获得参赛资格。 据初步统计,20余家参赛企业通过该机制获得总计3.2亿元的研发订单。例如,京东与松延动力、天工、青心、钛虎等多个智能机器人品牌开展战略合作,同步开售参赛同款机器人产品,成为本次赛事的官方支持伙伴之一。

赛事支持方京东官方宣传海报(图源:京东)
同时,即将于本月24日开幕的无锡“首届具身智能机器人运动会”,也开辟了另一条赛道。 赛事设置了机器人足球、格斗、障碍跑等六大竞技项目,通过开设竞技展示区、应用场景展区、人机嘉年华区等商业化布局,形成了“赛事+展览+娱乐”的品牌效应, 吸引了国内外近30家具身智能企业(团队)参加竞赛展示和嘉年华活动。据赛事运营方透露,预计商业价值可达5亿元。

2.衍生机器人代言赛道
体育赛事日渐成为机器人商业化的新舞台,品牌代言人赛道无疑多了一位强有力的竞争对手。例如,宇树H1凭借春晚表演积累了30亿次话题播放量,已与安慕希、比亚迪等头部品牌达成深度合作。 在安慕希新品黄桃燕麦爆珠酸奶推广中,H1机器人通过精准的动作演绎,完美呈现产品“摇一摇更好喝”的核心卖点, 开创了机器人品牌代言的新路径。

安慕希邀请宇树科技H1和G1代言(图源:宇树科技)
这种商业合作形式,相关创新案例正在不断涌现。今年2月在杭州举办的WCBA(女子篮球)全明星赛上,主办方邀请云深处科技机器狗担任“智能球童”为裁判递球, 邀请宇树机器人参与暖场主题表演,赛事期间相关短视频播放量突破1.2亿次,验证了人形机器人在体育赛事营销中的商业价值, 为“科技+体育”跨界品牌营销提供了可复制的创新范式。
3.催生新型“经纪人”职业
随着人形机器人商业化进程加速,一个新兴的职业群体——“机器人经纪人”正在应运而生。 本次北京人形机器人马拉松中,每支参赛队伍都配备了专业的保障团队,他们不仅要负责机器人的日常技术维护,还要承担比赛过程中实时监测、调适参数、应急抢修等关键任务, 确保机器人顺利完成21公里的极限挑战。例如,天工Ultra机器人比赛间进行了3次电池更换。

技术工程师演示天工Ultra更换电池(央视新闻截图)
这一新兴职业通过专业化服务,可有效弥合技术供给与市场需求之间的鸿沟,推动机器人产业从产品研发向商业运营的深度转型。随着机器人行业整体市场的扩大, 对此类专业经纪服务需求将持续增长,涵盖设备运维、赛事运营、IP开发等多个链条,预计2025年相关专业服务市场规模将突破50亿元, 为人形机器人产业的可持续发展提供坚实支撑。
4.推动体育与文旅深度融合
此次北京亦庄机器人半程马拉松以“亦马当先,智领未来”为主题,首创“人形机器人马拉松”概念, 深度融合科技与文旅体资源,赛道串联区域科技创新区与城市文化地标,途经南海子公园、文博大桥、通明湖公园等11个标志性景点, 穿越四月盛花期形成的“泡桐大道花廊”,最终抵达科技感爆棚的通明湖公园信创园终点,探索出“科技+赛事+文旅”协同发展的“亦庄模式”。

马拉松选手与机器人一同经过泡桐大道(央视直播截图)
与此同时,赛事还完美诠释了科技与人文交相辉映的融合理念。 比如参赛服采用仿棉速干科技面料,并融入书法家题写的动态水墨“亦马当先”字样;赛事奖牌首创可变形交互设计,表层芯片纹理象征亦庄科技产业特色,底部雕刻亦庄地标建筑群,折叠后呈现人形机器人造型,实现了技术应用场景化与城市文化符号的创新性表达,兼具文化收藏价值与体育文创产品转化空间。

机器人完赛奖牌(图源:北京日报)
5.引领全民智能运动潮流
从竞技场到商业综合体,机器人技术正在打破专业体育与大众消费的界限。例如,中国乒乓球学院联合中科新松研发的AI乒乓球机器人,在日常训练中可以同时带三名运动员进行多球极限训练,目前已经在国家和地方乒乓训练基地及培训学校上岗。 未来不仅能够进入学校与社区普及乒乓球教育,促进全民健身热情;还可作为家庭体育设备,引领未来全民智能化运动潮流。

上海徐汇区社区健身房引进的乒乓AI机器人(图源:文汇报)
这场由机器人技术引领的全民运动革命,将催生“人人可参与、处处有体验、时时能互动”的大众体育消费新格局。根据艾瑞咨询《2025中国智能健身产业趋势报告》显示, 中国智能健身赛道市场规模预计在2025年突破820亿元,其中智能健身类年出货量复合增长率将达164%。 这一增长背后,是传统健身场景的数字化改造与新兴需求的双重驱动。
三、赛后思辨:人机共赛时代的“破”与“立”
当2025年北京亦庄半程马拉松首次将人形机器人推向赛道,人类运动员与机器人在同一片天空下竞技的画面,既像一部科幻电影,又像一面棱镜,折射出技术狂飙时代体育精神的深层矛盾:技术究竟在“赋能”体育,还是在“异化”体育?
1.技术奇点下的争议焦点
争议的焦点主要集中在两个方面。支持者认为,人机同赛是“科技进化”的必然。这场机器人突破人类生理极限的尝试, 不仅为竞技体育提供了新的可能性,还推动了新材料、智能算法等技术的迭代。 例如,赛事中机器人的运动稳定性和环境适应性得到显著提升,为人形机器人的商业化落地积累了宝贵经验。
然而,反对声同样尖锐。 传统体育的核心在于追求“更高、更快、更强”的极限突破,机器人追求的是“更智慧、更灵活、更稳定”的技术逻辑, 会严重消解了人类体育竞技的纯粹性。更深远的影响在于,当“机器人完赛时间”成为媒体报道焦点,人类运动员的拼搏事迹可能被边缘化,体育精神从“以人为本”滑向“以技为尊”。

比赛中的天工机器人Ultra(图源:央视频)
2.找准人机共存的分割点
三川汇文化科技研究院认为,化解争议的关键,在于守住人类体育竞技的本真价值,找准人机共存的黄金分割点,建立“技术赋能,而非主导”的认知共识。为此,当前至少需厘清两条边界:
一是竞技公平性底线。 技术辅助须有“不可逆劣势”限制,此次北京亦庄半程马拉松将比赛划分“纯人类组”与“机器人组”,前者严格按照传统赛事规则,后者要求所参赛机器人必须模拟人类双足行走、禁止轮式移动和附加干扰,保住了比赛的基本公平。未来或可划分“无技术介入组”与“人机协作组”,分流不同价值取向的参与者。
二是人类主体性红线。 为确保人类始终是体育竞技的主体,需构建伦理规范体系与技术风险防控机制。在制度层面,建议由国家体育总局牵头组建“仿生体育专业委员会”,制定基于机器人智能体育赛事规范;在实践层面,践行“以道驭技”的科技伦理准则,对赛事中的技术应用进行监督,守住人类主导竞技场的最终权威和红线。

小巨人队参赛机器人为北职大研发的小巨人(图源:央视频)
3.体育竞技的“三分天下”
从亦庄样本出发,未来体育竞技可能呈现三大方向: 一是传统体育“保护区”, 对田径、游泳、举重等传统体育项目严格限制技术介入,弘扬人类自我挑战的精神追求; 二是人机共赛“试验场”, 如马拉松、长跑、跨栏等耐力或竞技类赛事,开放人工智能实体参赛,但须设置人机共赛的技术安全阈值; 三是纯技术“新赛道”, 如仿生机器人竞技、算法博弈等可形成独立的智能赛事体系,为科技成果实验展示提供平台。
技术革新从不会因争议止步, 但体育精神的存续,取决于人类能否在“极限突破”与“意义守护”之间找到动态平衡。这场始于亦庄的体育革命,其意义远超一场比赛本身。它像一面多棱镜: 照见的是人类在技术洪流中如何守住“为何出发”的初心。同时也启示我们,只有当技术创新真正服务于人类对卓越的永恒追求时,科技与体育融合才真正具有持久生命力!

魔法原子打造的视障人士专用四足机器人(图源:通信世界网)
结语:赛道之外,未来已来
站在2025年的时空节点上, 机器人运动员的崛起不仅改写了体育史,更预示着一个新时代的来临。在这个时代里,技术不再是冰冷的工具,而成为可以对话、竞技甚至共情的伙伴。当发令枪响,人类与机器人并肩起跑的那一刻,我们看到的不仅是速度的比拼,更是两种智慧生命的对话。
展望未来,体育竞技将升华为展示人机协同的新舞台。在这个舞台上,技术被赋予人文温度,成为传递体育精神的载体;人机混合接力赛中精妙的战术配合,将重新定义团队协作的技术边界。当白发老人与护理机器人在社区健身角切磋太极,当残障人在智能装备辅助下完成梦想,一个“科技向新更加向善”的时代终将到来!
© 版权声明
文章版权归作者所有,未经允许请勿转载。