AI的发展给人类带来了很多效率的提升,帮助很多人解决了很多问题,有很多人开始利用AI这个助手,帮助提高工作效果,提升生活品质。今天找到一个让语文课更生动的方法,让语文老师们的课堂更生动,更有趣,也更省力。用几分钟时间,用AI制作一个课件。普通的我们,虽然不是语文老师,但是也可以通过今天的跟学,学会用AI制作面向儿童的成语教育启蒙视频,目前这类面向儿童教育启蒙的视频在抖音和小红书上点赞过万,非常火爆,你也许可以尝试打造自己的副业,很适合宝爸、宝妈们及所有想起号的朋友。就算你不起号,也不是语文老师,也没关系,你可以给你的宝宝制作视频,让他们更愿意学习,培养学习的兴趣,赢在起跑线。
#豆包
#豆包
#剪映
“叶公好龙”成语故事视频脚本
https://www.doubao.com/chat/
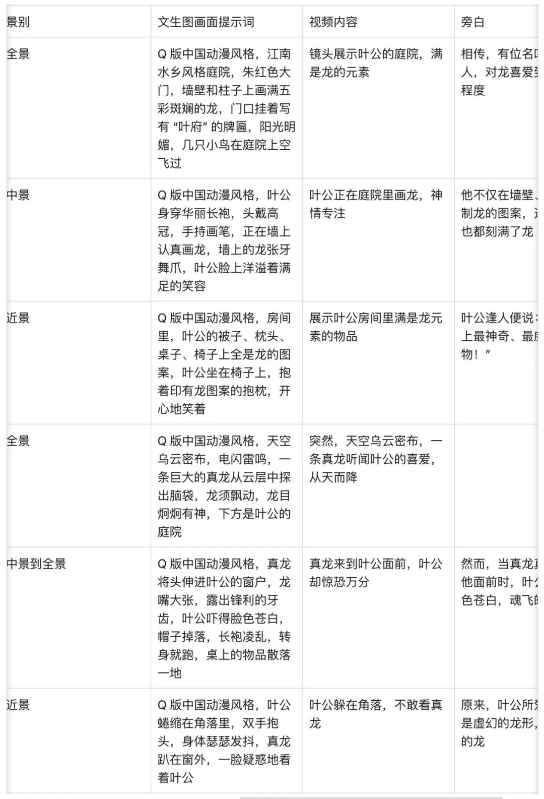
(2)点击“新对话”,勾选“深度思考(自动)”,输入指令:我是一名成语短视频自媒体博主,我要用AI制作《叶公好龙》这个成语的短视频,请根据这个成语的故事,帮我生成视频分镜脚本。包括镜头号、时间线(每个画面5秒),运镜、景别、文生图画面提示词(我要用豆包或即梦生成画面)、视频内容,旁白。要求每个画面有统一固定提示词:Q版中国动漫风格(白色成语,你可以换成其他的成语,比如”刻舟求剑“)

(3)得到视频脚本结果,如果你觉得还需要调整,可以继续发送指令

2. 生成视频对应的画面、封面及视频
(1)继续在豆包里生成画面,在指令框点击“技能”选择“图像生成”,输入指令:请根据以上视频分镜脚本生成镜头号1-3,对应的画面,每个镜头画各生成四张供挑选,人物及着装服饰统一,风格统一,适合1-6岁小朋友,比例16:9(这里我们要分步进行生成,共总6个分镜,我们分成两批生成,每个镜头生成四张图片,我们可以从四张中选择一张)

(2)得到画面结果

(3)检查一下发现镜头号3的画面跟场景不太相符,所以我们要重新生成(当你发现画面不符合要求时,就要求它重新生成,你要get这个小方法),输入指令:重新生成镜头3的画面,人物请合镜头2的人物保持统一,房间应该为中国古代风格


请继续生成镜头号4-6的画面,人物统一,场景风格统一,每个镜头各生成四张,比例16:9


根据以上视频脚本生成视频封面,标题”叶公好龙“,副标题”成语故事“,风格和视频画面统一,比例16:9




打开剪映,
素材点击“导入”,将我们生成视频和封面导入至素材库,并拖至轨道,再重复拖动封面至轨道尾部

点击“文本”选择“添加口播稿”,输入第一个画面的旁白,点击“配音”选择一个小女孩的声音,点击“添加至轨道”

我们把文本和音频与画面视频对齐
调整好口播稿。把口播稿拉满对应的画面,我们选择口播稿文本,然后在右侧编辑区选择字体和调整字号等设置。然后再次选择“文本”选择“默认文本”拖至轨道,点击轨道上的文本,在右侧编辑区,我们输入结尾总结的话““叶公好龙” 比喻口头上说爱好某事物,实际上并不真爱好。它警示我们,做事要真诚投入,切勿表里不一、虚情假意。”,调整字体,选择拼音体、大小及动画效果,选择打字机效果,时长拖至最长

点击“音频”搜索输入“叶公好龙”搜索音频,拖至轨道


添加封面,点击“封面”我们选择一个画面。点击“去设置”

点击“完成设置”

好了,点击“导出”完成视频的导出

导出完成后,会提示是
否要发布至抖音,如果需要,请点击“发布”,如果不需要,可以点击“关闭”

© 版权声明
文章版权归作者所有,未经允许请勿转载。