data-is_biz_ban=”0″ data-service_type=”1″ data-verify_status=”0″>
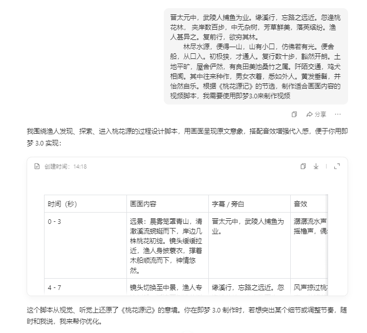
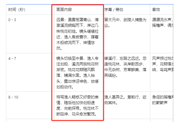
晋太元中,武陵人捕鱼为业。缘溪行,忘路之远近。忽逢桃花林, 夹岸数百步,中无杂树,芳草鲜美,落英缤纷。渔人甚异之。复前行,欲穷其林。林尽水源,便得一山,山有小口,仿佛若有光。便舍船,从口入。初极狭,才通人。复行数十步,豁然开朗。土地平旷,屋舍俨然,有良田美池桑竹之属。阡陌交通,鸡犬相闻。








© 版权声明
文章版权归作者所有,未经允许请勿转载。
data-is_biz_ban=”0″ data-service_type=”1″ data-verify_status=”0″>
晋太元中,武陵人捕鱼为业。缘溪行,忘路之远近。忽逢桃花林, 夹岸数百步,中无杂树,芳草鲜美,落英缤纷。渔人甚异之。复前行,欲穷其林。林尽水源,便得一山,山有小口,仿佛若有光。便舍船,从口入。初极狭,才通人。复行数十步,豁然开朗。土地平旷,屋舍俨然,有良田美池桑竹之属。阡陌交通,鸡犬相闻。







