一个专属智能体轻松批改全班作文,详细实操教程

还在为堆积如山的作文本发愁?告别低效的手工批改!AI作文智能批改分析系统,运用先进人工智能技术,识别文字甚至图片。
只需要将学生作文拍照上传,就可以秒级完成批量作文的深度批阅与学情分析,解放教师时间,聚焦个性化指导,让写作教学更智能、更有效!

接下来就跟着我们一起做一个属于自己的智能体吧!
首先访问这个网址
“https://www.coze.cn/space/7399962386473959424/develop”
登录账号进入主页,点击创建,点击左侧这个
“+”

一个专属智能体轻松批改全班作文,详细实操教程
选择创建智能体
一个专属智能体轻松批改全班作文,详细实操教程
我们需要给智能体选择一个合适的名称,并给进行功能介绍
一个专属智能体轻松批改全班作文,详细实操教程
这里我简单进行命名,各位老师可以按照需求进行命名,最后点击确认
一个专属智能体轻松批改全班作文,详细实操教程
现在我们进入设置界面,大家可以在这里对AI进行设计,完善其功能
一个专属智能体轻松批改全班作文,详细实操教程
首先我们在这里对智能体的
“人设和回复逻辑”
进行设计
一个专属智能体轻松批改全班作文,详细实操教程
我们给他一些关键词
“语文老师,作文评分,批量处理”
一个专属智能体轻松批改全班作文,详细实操教程
然后我们点击这里,可以让AI对我们的修饰词进行优化
一个专属智能体轻松批改全班作文,详细实操教程
这里我们选择自动优化
一个专属智能体轻松批改全班作文,详细实操教程
稍等一会,AI就会给我们优化完成新的
“人设与回复逻辑”
一个专属智能体轻松批改全班作文,详细实操教程
点击替换即可替换掉我们原来的“人设与回复逻辑”
一个专属智能体轻松批改全班作文,详细实操教程
这样我们的“人设与回复逻辑” 就完成了
一个专属智能体轻松批改全班作文,详细实操教程
然后我们需要选择合适的模型
一个专属智能体轻松批改全班作文,详细实操教程
这里我们选择这个模型
一个专属智能体轻松批改全班作文,详细实操教程
这个模型可以识别图片(图片识别我们后面会用到)
一个专属智能体轻松批改全班作文,详细实操教程
这些参数保持默认就行,新手老师不需要调整太多
一个专属智能体轻松批改全班作文,详细实操教程
接下来我们就可以在右侧进行预览与调试
一个专属智能体轻松批改全班作文,详细实操教程
这里我在网上找了一些作文的截图,稍后我们将这些作文发送给智能体
一个专属智能体轻松批改全班作文,详细实操教程
点击这里的“
+
”号
一个专属智能体轻松批改全班作文,详细实操教程
框选这里的作文截图
一个专属智能体轻松批改全班作文,详细实操教程
点击下方的打开
一个专属智能体轻松批改全班作文,详细实操教程
这里就已经帮我们把作文放入准备栏了
一个专属智能体轻松批改全班作文,详细实操教程
然后我们让其帮我进行批改
一个专属智能体轻松批改全班作文,详细实操教程
点击发送
一个专属智能体轻松批改全班作文,详细实操教程
然后智能体就会帮我们对着四篇作文进行批改
一个专属智能体轻松批改全班作文,详细实操教程
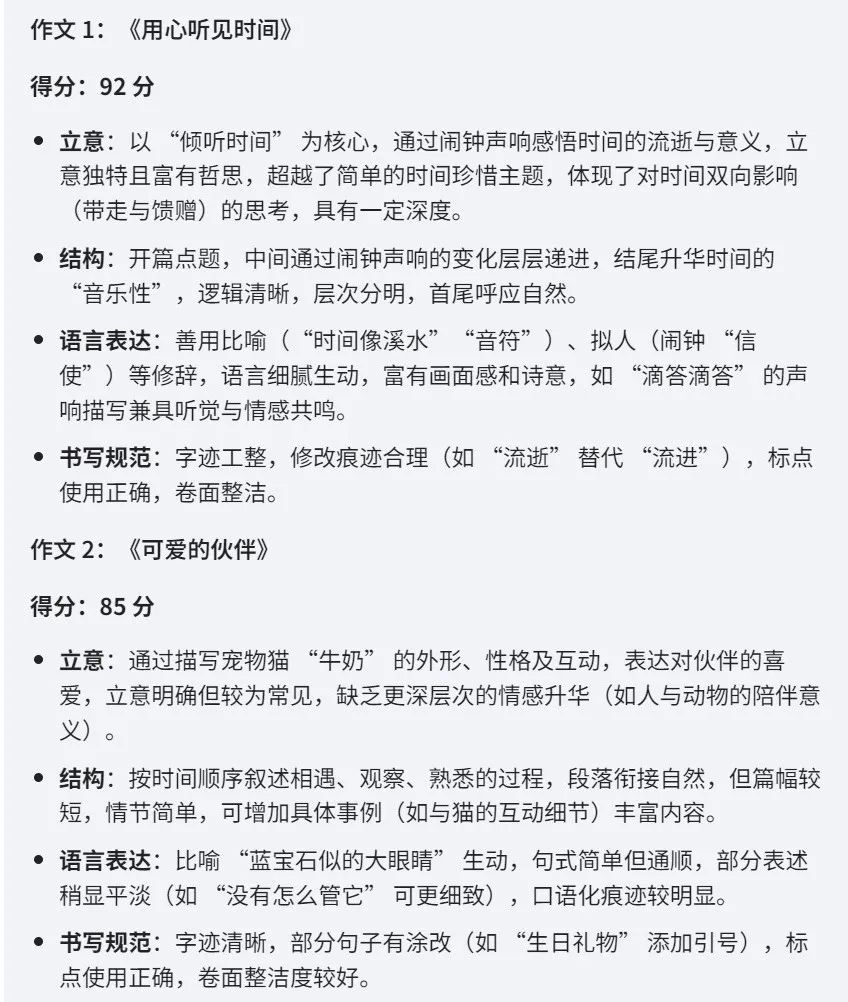
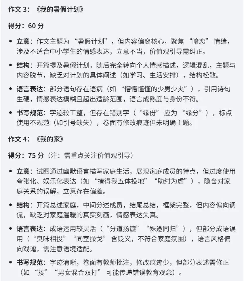
下面是批改后的作文效果展示
一个专属智能体轻松批改全班作文,详细实操教程
一个专属智能体轻松批改全班作文,详细实操教程
今天的分享就到这了,感兴趣的老师可以自行尝试哦~
© 版权声明

相关文章