今天我们要做一个有意思的视频。其实做视频并没有那么难,记住“无他,唯手熟尔。”只要多练习,一定能做出好的视频,有时候AI会输出一些奇奇怪怪的画面,那我们就要细心点,把它调整到可可爱爱。在制作中最难的莫过于想法。一个好的创意加上熟悉的使用工具,那我们就能创作出好的视频。前两天有朋友说很喜欢《食荔枝》这首诗,这首诗我也很喜欢,它是苏东坡在57岁被流放到惠州的时候创作的。体现了东坡先生的达观的心态。他会吃也会创作,东坡肉也是东坡先生流放到黄州时创新的。所以面对困境时,我们也要保持吃货心态,困境总会过去,唯有美食不可辜负。今天我带大家用AI来制作苏东坡先生的《食荔枝》视频。大家一起来动手吧~
《食荔枝》诗句画面提示词及画面
https://www.doubao.com/chat/
(2)点击“新对话”,勾选“深度思考(自动)”,输入指令:我是一名视频自媒体博主,我要根据苏东坡的《食荔枝》(又叫《惠州一绝》这首诗,用AI制作视频。请认真理解这首诗的创作背景、苏东坡当时的心境、这首诗所表达的寓意及情境,输出符合这首诗意境与美感的场景画面文生图提示词,每句诗对应一个场景画面,我要用豆包或即梦生成,提示词需要符合这两个AI工具的生成特性

(3)得到提示词结果

(4)生成对应的画面,继续在豆包工具里操作。点击“技能”选择“图像生成”,输入指令:请根据以上提示词,生成画面。每个场景生成四张画面。要求人物统一,画面符合宋代美学,真实场景光线,电影级质感,电影级特效,写实古风,比例16:9
(有朋友问有时候只生成一张,怎么让它生成四张,可能你也会遇到这样的问题,这里就要注意了,在提示词里写清楚,生成四张画面,这样的话每个场景它都会生成四张画面,供你挑选)

(5)得到画面结果,如果你不满意,可以继续发送指令进行修改

2. 生成视频分镜及视频
这里有个小技巧,我们根据画面来进行视频分镜,这样操作有一个好处就是它会根据画面的意境、内容来设计视频分镜,相对来说,会更匹配一点(当然我们也可以第1步先输入视频分镜,然后根据分镜来生成画面,都可以的,不用纠结,解题思路有很多,我们要掌握思路)
(1)继续在豆包工具里,输入指令:请根根以上画面(我选中的场景画面为:场景一(第1张),场景二(第1张),场景三(第2张),场景四(第4张),帮我生成视频分镜脚本,包括运镜、景别、视频内容(每个画面5S)、旁白
(指令中的画面是我所选择的,你可以根据你选择的画面进行修改,而且我们不用它再输出画面提示了,所以这个分镜表格非常简洁)

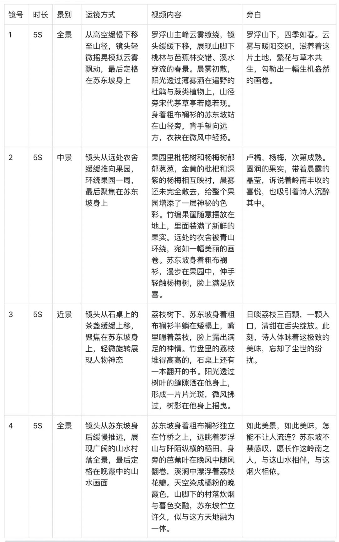
(2)得到视频分镜结果

(3)接下来我们按分镜结果生成视频,选择生成的画面,点击放大,点击“生成视频”

(4)将景别、运镜方式、视频内容输入至指令框(豆包只有10次生成机会,如果次数不够可以使用即梦,即梦的使用方法参照十五分钟,AI助你生成《桃花源记》短剧,让经典活起来(手把手教你玩转AI)

(5)得到视频结果,将视频保存下来
3. 生成视频封面
(1)在豆包工具里输入指令:帮我生成画面,画面上是一颗结满荔枝的荔枝树,标题是书法字体:食荔枝。作者:苏东坡(这里给大家一个作业,你们自己按自己的想法生成一个视频封面吧~)

(2)得到封面结果,将画面保存下来

4. 剪辑视频
(1)打开剪映,素材点击“导入”,将我们生成视频导入至素材库,并拖至轨道

点击“文本”选择“添加口播稿”,输入视频脚本中的“旁白”(记得按脚本的分段,一个画面一个画添加),点击“配音”选择一个播音旁白的声音,点击“添加至轨道”(这步要有点耐心,因为如果一次性添加,会乱,所以要分开添加)



接下来我们调整一下口播文字稿,选中文本,在右侧编辑区调整字体字号等设置

选择“文本”
选择“默认文本”拖至轨道,点击轨道上的文本,在右侧编辑区,我们输入一些自己对这首诗的感悟(如果你想不到,可以直接给豆包发指令:请给我150字以内对于《食荔枝》的感悟),按上一步方法选中文本,调整字体字号,调整好文本

时长拖至最长

点击“音频”选择“国风”选择一首古风音频,拖至轨道,选中音频,将音量调为负值,这样背景音就不会盖过口播旁白的声音


添加封面,点击“封面”我们选择本地,将第3步生成的视频封面上传。点击“去设置”

点击“完成设置”

好了,点击“导出”完成视频的导出

导出完成后,会提示是
否要发布至抖音,如果需要,请点击“发布”,如果不需要,可以点击“关闭”

© 版权声明
文章版权归作者所有,未经允许请勿转载。