首页
资源分享
AI 新资讯
AI 图书馆
AI人物传记
AI入门科普
AI教程指南
AI科幻作品
AI科研教学
元宇宙
网址分类
常用推荐
AI工具集
商务信息
在线工具
学习提升
影音娱乐
新媒运营
生活服务
其他分类
小学出题工具
英语出题
数学出题
语文出题
数理化出题
排行榜
全网热榜
投稿收录
未登录
登录后即可体验更多功能
登录
注册
找回密码
首页
资源分享
AI 新资讯
AI 图书馆
AI人物传记
AI入门科普
AI教程指南
AI科幻作品
AI科研教学
元宇宙
网址分类
常用推荐
AI工具集
商务信息
在线工具
学习提升
影音娱乐
新媒运营
生活服务
其他分类
小学出题工具
英语出题
数学出题
语文出题
数理化出题
排行榜
全网热榜
投稿收录
未登录
登录后即可体验更多功能
登录
注册
找回密码
首页
•
AI 知识库
•
AI教程
•
教育教程
•
昆仑万维天工超级智能体赋能教学:一文Get到底有多强
昆仑万维天工超级智能体赋能教学:一文Get到底有多强
教育教程
4个月前发布
依依导航
150
0
0
5 月 22 日,昆仑万维面向全球发布的
天工超级智能体(Skywork Super Agents)
,以
“AI 版 Office”
的颠覆性形态重新定义了生产力工具的边界。
看了官网的通知之后,发现国产AI越来越卷了,于是,我们第一时间进行了测试,发现这个超级智能体对教学的帮助确实很大,话不多说,我们直接从其中的5个核心功能切入,来看看这款全球领先的AI 工具如何赋能教育创新。
即日起,无需邀请码,海内外用户即可直接注册使用!
–
全球官网:
https://skywork.ai
–
中国官网:
https://tiangong.cn
▼
官网界面如下
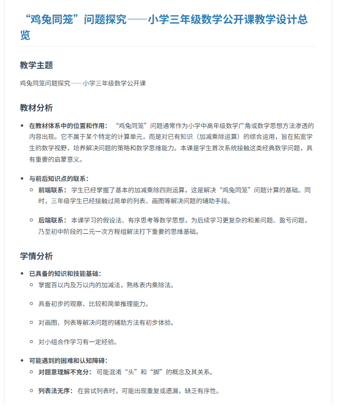
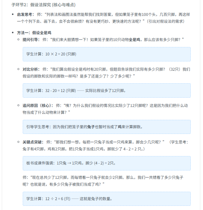
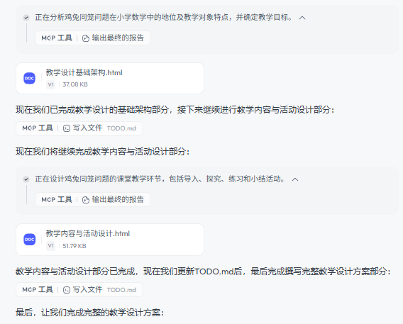
一、文档智能体
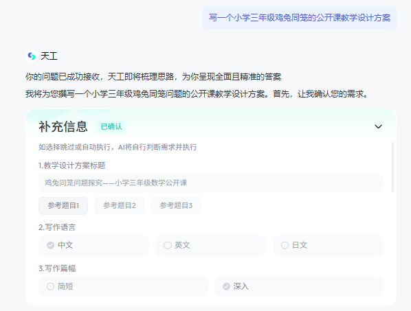
在 “文档” 模式下输入
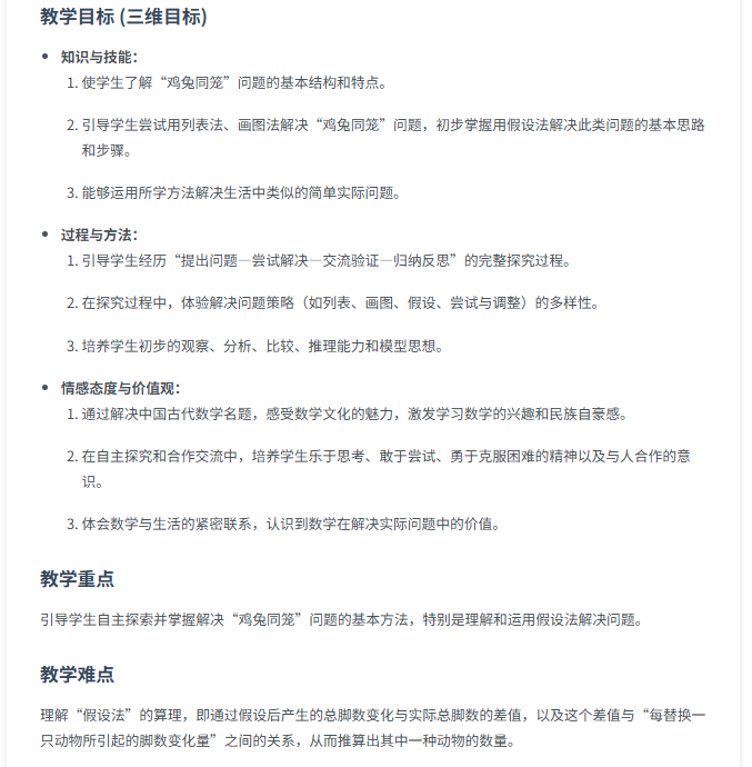
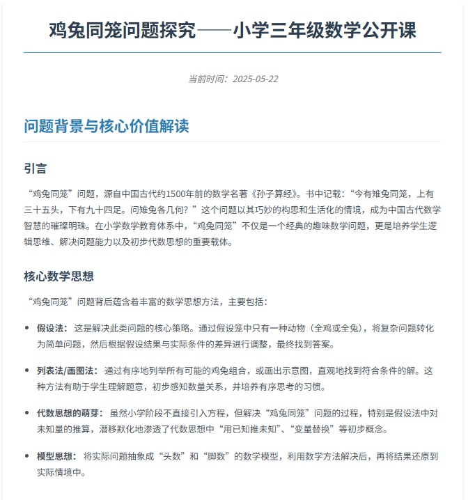
“生成一份小学三年级《鸡兔同笼》公开课教学设计方案”
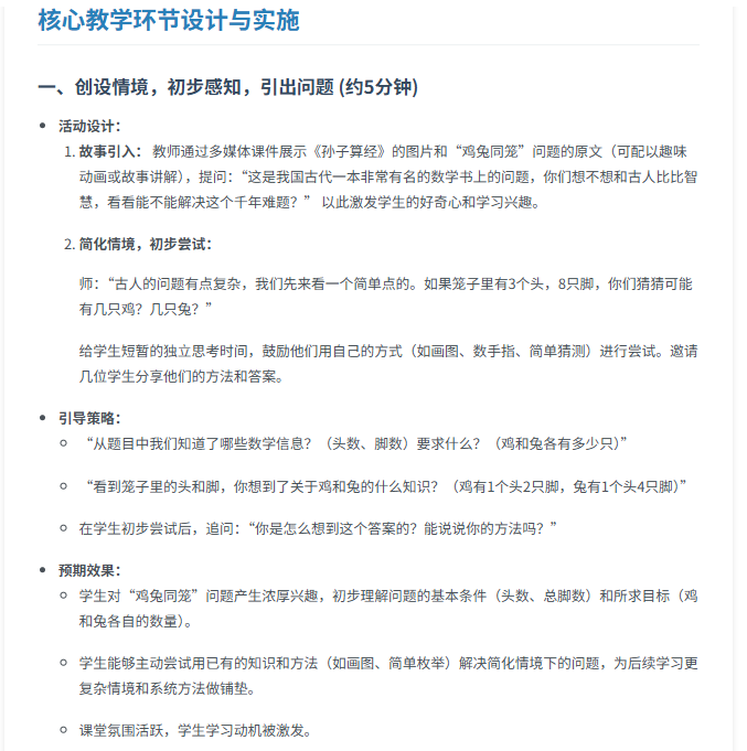
,系统自动调用 deep research 能力,整合教育部课标、人教版教材、趣味数学案例库等资源,8 分钟内生成包含三维目标、游戏化互动环节、分层习题的完整教案。
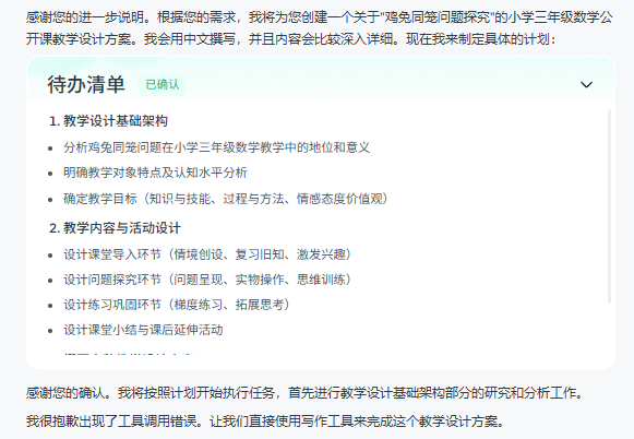
这里和其他AI不同的是,他会确认你的需求,给出选项让你选择,综合判断你的最佳需求
确认好之后,再生成内容框架,同样生成一个待办清单等待确认
不得不说很细心,符合常人的思维逻辑,这里说明一下,我是关闭了联网搜索的,所以它是根据MCP工具的撰写思路直接编辑,输出最终的报告,打开联网搜索的话,会整合全网资源进行分析,但是会很慢
▌
最终我们看一下生成的教案效果如何?
这份教学设计不管是从内容设计上还是细节上都很好,一次生成,效果远远超出我的预期,甚至进行了板书设计,还设计了时间分配表。
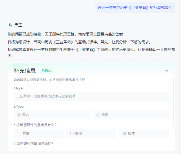
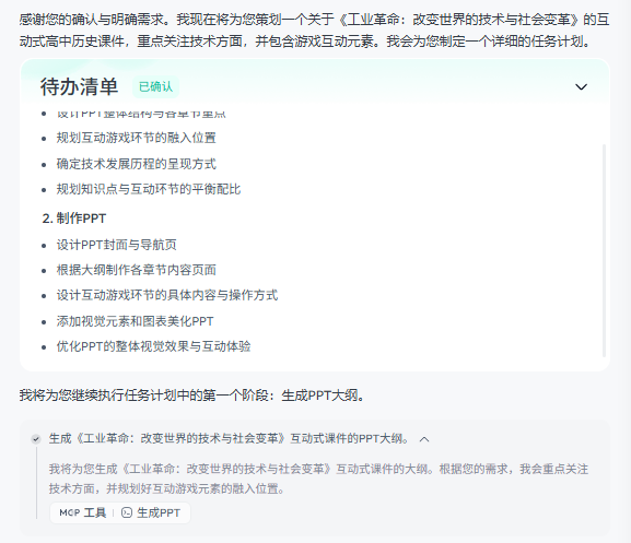
二、PPT智能体
输入
“设计一节高中历史《工业革命》的互动式课件”
,系统生成包含蒸汽机车 3D 模型、工厂运作动画、小组讨论模板的 PPT。点击 “编辑” 键可实时调整动画效果,导出格式支持 pptx、pdf及 HTML 在线分享。
▼
生成流程如下
根据自己的需求进行提问——信息确认——待办清单确认——生成PPT大纲——PPT制作——等待生成
▌
展示一下最终PPT效果
整体效果我觉得很好看,逻辑也很清晰,内容有深度,下载方式有三种,点击右上方下载图标即可
三、表格智能体
我上传了我们班级学生本次的月考成绩,希望帮我生成详细的学情分析报告,我没给任何数据分析指标的指令,会自动帮助确认分析需求
▌
最后生成结果如下所示
总体来说效果还是不错的,但是存在数据不正确的情况,感觉还是有待优化的
四、网页智能体
这里以官网中的案例为例
五、通用智能体
后面两个功能都是官网上的成功案例,我觉得做的很好,直接拿来作分享,后面结合具体的教学实际案例,我再来作实操分享。
总体而言,这次的智能体更新,我只能说功能很强大,确实值得细细探索,但是因为目前刚刚上线,系统功能不是很稳定,生成速度较慢,后面静待优化吧!
教育教程
# AI教学与应用
©
版权声明
文章版权归作者所有,未经允许请勿转载。
上一篇
即梦AI【节日系列】【女神节】| 3分钟出图,今年女神节海报不求人
下一篇
2 小时学习模式,传统教育模式的颠覆者
相关文章
AI精品通识课第十五讲: 智能化工研究进展
国家平台
教育教程
# 国家中小学智慧教育平台
2个月前
41
0
蚂蚁”灵光”Ai助手:重塑教育体验的智能革命
教育教程
# 信息技术学堂
4天前
5
0
精品课AI赋能三种实操技巧分享,详细教程来咯
DeepSeek
教育教程
# AI教学与应用
2个月前
36
0
轻松搞定VR课件制作,详细实操教程,必看!
AI教程
数字人
# AI教学与应用
4个月前
55
0
依依导航
专业AI工具导航平台 | 精选高效实用的人工智能应用
加入收藏夹
按
Ctrl+D
可收藏本网页,方便快速打开使用。
设为首页
浏览器
设置页面
>
启动时
选项下
打开特定网页或一组网页
。
389
K
访问人数
1.5
K
收录网址
4.1
K
收录文章
599
收录书籍
热门文章
热门网址
网址
日榜
周榜
月榜
ImagesTool
100%免费的在线图片处理工具
四万导航网
四万导航网是一个互联网垂直分类的优质网站网址导航。网址类型包括:综合网址,办公网址,运营网址,设计网址,新闻网址,程序员网址,站长网址,生活网站,云盘网址,音乐网站,邮箱网址等。目的是满足用户日常的网址导航需求,帮助用户发现更多有趣的网站!
违法和不良信息举报中心(中央网信办)
专门负责受理和处理互联网违法和不良信息的官方机构
金山文档
可多人实时协作编辑的在线文档,修改后自动保存,无需转换格式
每日英语听力
为英语学习者定制的英语听力训练软件
千库编辑
在线ps图片编辑器,可提供微信编辑器功能;
查看完整榜单
标签云
网址
网址
文章
书籍