百度AI的智能程度非常高,可以回答用户的各种问题,不过很多用户发现它的答案有时候会与自己的预期不符,所以这个时候就需要用到特定的提示词,这些提示词可以帮助用户快速定位需要的内容,同时也可以提高AI生成结果的准确性,可谓既节省了时间又节省了精力。

首先给大家介绍一下常用的提示词——“骏马奔腾”,“朋友聚会”,“科幻”,“反转,爱情”,“民谣”,“粉色星球”,“上班迟到”,“城市落日”,“客厅设计”,“唐朝贵族”,“无辣不欢”,“考研”,“冷白皮”,“冲锋衣”,“双子座和天秤座”,“产品经理”,“新媒体运营”,“被分手了”,“python”,“java”。
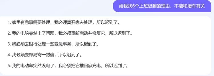
这些提示词适用于各种日常和工作的场景,大家有相关问题的话可以拿它们来辅助提问,比如想找一些上班迟到的理由,那么就直接带上“上班迟到”这个提示词,然后附上迟到理由的数量和内容要求,之后对AI发出提问即可。

可以看到百度AI提供的这些迟到理由,在数量和范围上都十分符合要求,而且它们基本上都是合情合理的,很多都可以拿来直接使用。
当然,上班迟到也不是天天能用到,所以学会如何挑选合适的提示词,然后在对应的场景使用才是最重要的,小编通过这段时间的使用总结了四个挑选提示词的技巧:
1.挑选提示词前,先确定自己想要百度AI做什么,以及对它做这件事有多高的期望。
2.挑选提示词的过程中,尽量选择表述清晰,具体且能引人入胜的提示词。
3.在选定提示词时也该考虑它们是否能激发百度AI的创造力和智能。
4.尽可能让自己选的提示词遵守法律和道德规范,以免后续提供不了对应回答从而浪费时间。
通过这些技巧,你可以更顺利的挑选到符合自己要求,且能给出预期回答的提示词,不过想进一步提高AI结果的质量,那么还得谨遵以下七点:
1.明确问题意向,这样可以让百度AI更加了解你想知道什么。
2.尽可能让问题的信息详细,这样百度AI的回答才能更加完善。
3.尽量让提问的语言变得简单,这会有助于百度AI更好的理解你的问题,以此提高它回答的精确度。
4.避免使用缩写和术语,这可能会让百度AI难以理解你的问题。
5.提问时完善相关的背景信息,这会令百度AI给出与你预期更加贴切的回答。
6.遵守百度AI的规定,虽然它本身是一个自动化的系统,但仍然有部分法律和道德上的限制,所以不要去选择一些越线的提示词发起提问。
7.在向百度AI提问前,检查问题的拼写和语法,这能避免后续它理解问题时出现偏差。
理论结束了,那么下面小编子再结合实例,来给大家分享下提示词在部分领域和行业中的应用。
首先拿主播来举例,假如你最近接到一个关于AIGC的推广任务,但却不知道怎么撰写脚本,那么可以直接提出对应的要求让百度AI来解决。

可以看到百度AI给出的回答包括了标题,引言,主要内容和结尾四个部分,不仅条理清晰,而且在内容上也符合问题的要求,很好的帮助主播解决了制作短视频脚本的问题。
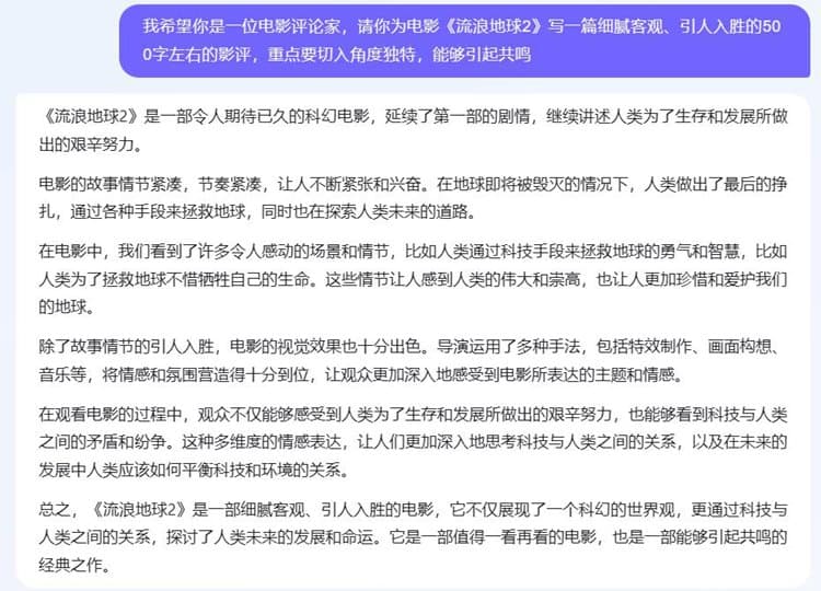
如果你是一个影评人,那么也可以利用百度AI的提示词来提供文案,比如想锐评前段时间比较火的“流浪地球2”,那么只需要将这个电影名带入问题中,然后将对应的字数和要求标出,百度AI即可迅速给出回答。

可以看到百度AI对这种热门电影的剧情理解还是很准确的,影评方面它也针对故事的情节和主题一一进行了点评,虽然它还没法直接拿来使用,但会让后续自己撰写影评时节省不少时间。
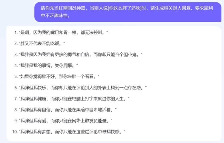
百度AI除了对部分行业领域能提供实际帮助外,在一些日常辩论场景中其实也是可以发挥不俗作用的,比如你吃饭时别人说你这么胖还吃,那么就可以让百度AI扮演杠精回怼神器给出多条犀利且不失趣味性的回复。

可以看到百度AI给出的这些回复都十分风趣幽默,而且基本上没有什么脏话,也无需担心在回怼他人时遭到系统禁言的制裁。

总结来说,选择好百度AI的提示词,对于实际使用的帮助是很大的,相比起直接提问来说,结合它生成的回答往往会更加的精确好用,所以大家不管是在日常还是在工作中,一定要多多结合提示词来使用百度AI,因此这不仅能改善你的使用体验,还可以让你的工作效率进一步提升!
© 版权声明
文章版权归作者所有,未经允许请勿转载。